EasyManua.ls Logo

Subaru impreza 2017 - Page 142

Subaru impreza 2017
786 pages
Print Icon
To Next Page IconTo Next Page
To Next Page IconTo Next Page
To Previous Page IconTo Previous Page
To Previous Page IconTo Previous Page
Loading...
the complete list of available reset curves, refer to Chapter "Inverse
characteristics"
Time delay related settings. By these parameter settings the properties like
definite time delay, minimum operating time for inverse curves, reset time
delay and parameters to define user programmable inverse curve are defined.
Multiplier for scaling of the set negative sequence current pickup value by
external binary signal. By this parameter setting it is possible to increase
negative sequence current pickup value when function binary input
ENMULTx has logical value 1.
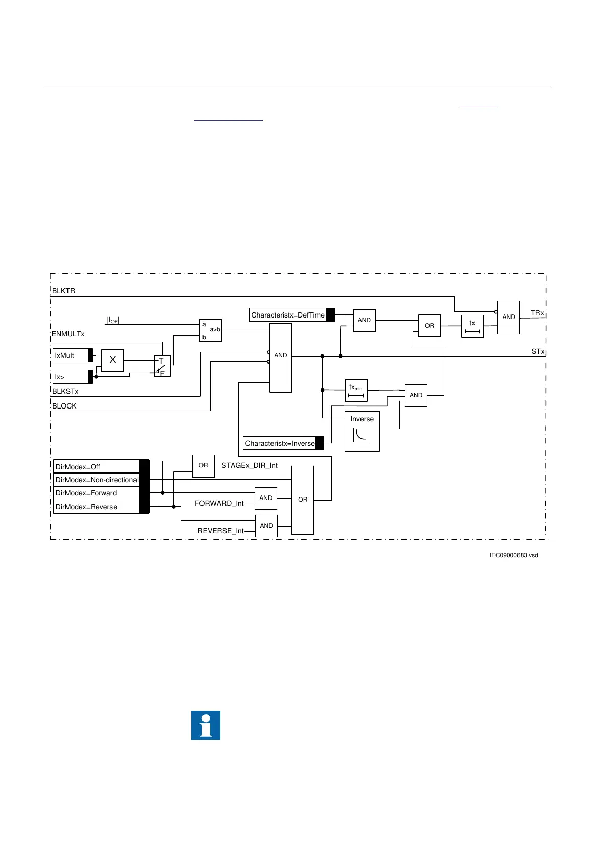
Simplified logic diagram for one negative sequence overcurrent stage is shown in
the following figure:
X
a
b
a>b
ENMULTx
OR
|I
OP
|
STx
TRx
AND
AND
T
F
Ix>
BLKSTx
BLOCK
IxMult
Characteristx=DefTime
DirModex=Off
DirModex=Non-directional
DirModex=Forward
DirModex=Reverse
AND
AND
FORWARD_Int
REVERSE_Int
OR
BLKTR
OR
STAGEx_DIR_Int
IEC09000683.vsd
AND
AND
Characteristx=Inverse
Inverse
tx
min
tx
IEC09000683 V3 EN-US
Figure 50: Simplified logic diagram for negative sequence overcurrent stage x , where x=1, 2, 3 or 4
NS4PTOC can be completely blocked from the binary input BLOCK. The start
signals from NS4PTOC for each stage can be blocked from the binary input
BLKSTx. The trip signals from NS4PTOC can be blocked from the binary input
BLKTR.
6.5.7.6 Directional supervision element with integrated directional
comparison function
GUID-F54E21F7-7C99-41D6-BEC6-2D6EC6D2B2A3 v3
At least one of the four negative sequence overcurrent steps must
be set as directional in order to enable execution of the directional
Section 6 1MRK 505 384-UEN A
Current protection
136 Breaker protection REQ650 2.2 IEC
Technical manual

Table of Contents

Other manuals for Subaru impreza 2017

Related product manuals