EasyManua.ls Logo

Subaru impreza 2017 - Page 182

Subaru impreza 2017
786 pages
Print Icon
To Next Page IconTo Next Page
To Next Page IconTo Next Page
To Previous Page IconTo Previous Page
To Previous Page IconTo Previous Page
Loading...
START
ST1L1
ST1L2
ST1L3
TR1L1
TR1L2
TR1L3
ST1
TR1
START
ST2L1
ST2L2
ST2L3
TR2L1
TR2L2
TR2L3
ST2
TR2
TRIP
Comparator
UL1 < U1<
Comparator
UL2 < U1<
Comparator
UL3 < U1<
MinVoltSelector
Comparator
UL1 < U2<
Comparator
UL2 < U2<
UL3 < U2<
MinVoltSelector
Start t1
&
Trip
Output
Logic
Step 1
Start t2
&
Trip
Output
Logic
Step 2
Phase 3
Phase 2
Phase 1
Phase 3
Phase 2
Phase 1
Time integrator
tIReset2
ResetTypeCrv2
Voltage Phase
Selector
OpMode2
1 out of 3
2 out of 3
3 out of 3
Time integrator
tIReset1
ResetTypeCrv1
Voltage Phase
Selector
OpMode1
1 out of 3
2 out of 3
3 out of 3
UL1
UL2
UL3
TRIP
TRIP
OR
OR
OR
OR
OR
OR
START
IntBlkStVal1
t1Reset
IntBlkStVal2
t2Reset
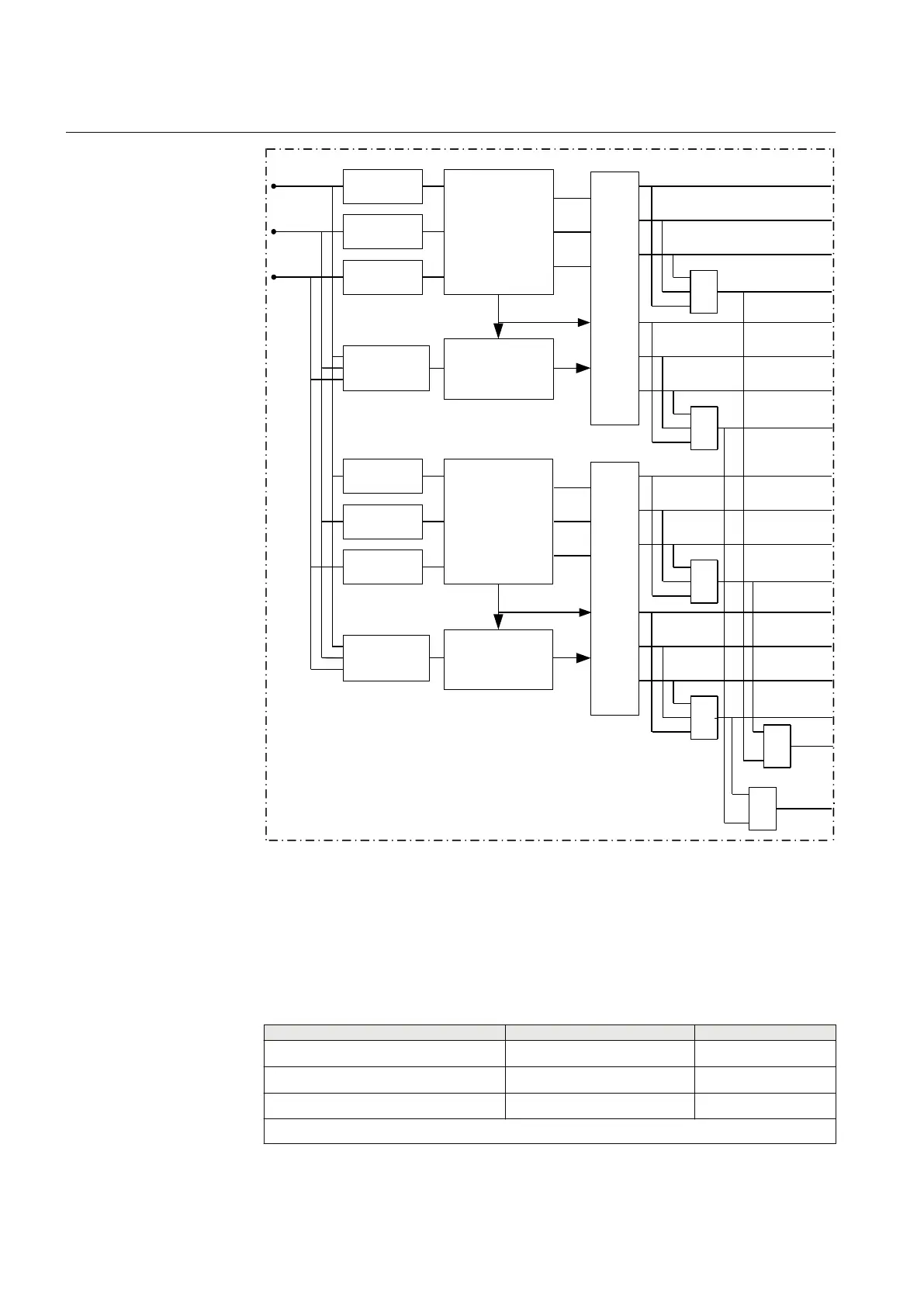
IEC05000834-2-en.vsd
Comparator
IEC05000834 V2 EN-US
Figure 72: Schematic design of Two step undervoltage protection UV2PTUV
7.1.8 Technical data
IP13001-1 v1
M13290-1 v15
Table 106: UV2PTUV technical data
Function
Range or value Accuracy
Operate voltage, low and high step (1.0–100.0)% of
UBase
±0.5% of U
r
Absolute hysteresis (0.0–50.0)% of
UBase
±0.5% of U
r
Internal blocking level, step 1 and step 2 (1–50)% of
UBase
±0.5% of U
r
Table continues on next page
Section 7 1MRK 505 384-UEN A
Voltage protection
176 Breaker protection REQ650 2.2 IEC
Technical manual

Table of Contents

Other manuals for Subaru impreza 2017

Related product manuals