EasyManua.ls Logo

Sur-Gard System III - 4.5 CPM3 Options; Option [37] RBUS HighSpeed

Sur-Gard System III
68 pages
Print Icon
To Next Page IconTo Next Page
To Next Page IconTo Next Page
To Previous Page IconTo Previous Page
To Previous Page IconTo Previous Page
Loading...
16
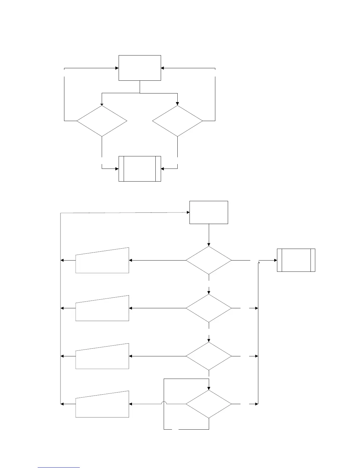
Flow Diagram for Automation ALL Mode (2)
Flow Diagram for Automation IP FALL BACK Mode (3)
Power Up/Restart
CPM3 (A)
Ethernet Port
Active?
Poll
Automation
CPM3 (A) Serial
Port Active?
YesYes
No No
Power Up/Restart
CPM3 (A)
Ethernet Port
Active?
Poll
Automation
CPM3 (B)
Ethernet Port
Active?
CPM3 (A) Serial
Port Active?
CPM3 (B) Serial
Port Active?
Manual Re-start from
Console (Reset Fallback)
Manual Re-start from
Console (Reset Fallback)
No
Yes
Yes
Yes
Yes
No
No
No
Manual Re-start from
Console (Reset Fallback)
Manual Re-start from
Console (Reset Fallback)

Table of Contents

Related product manuals