EasyManua.ls Logo

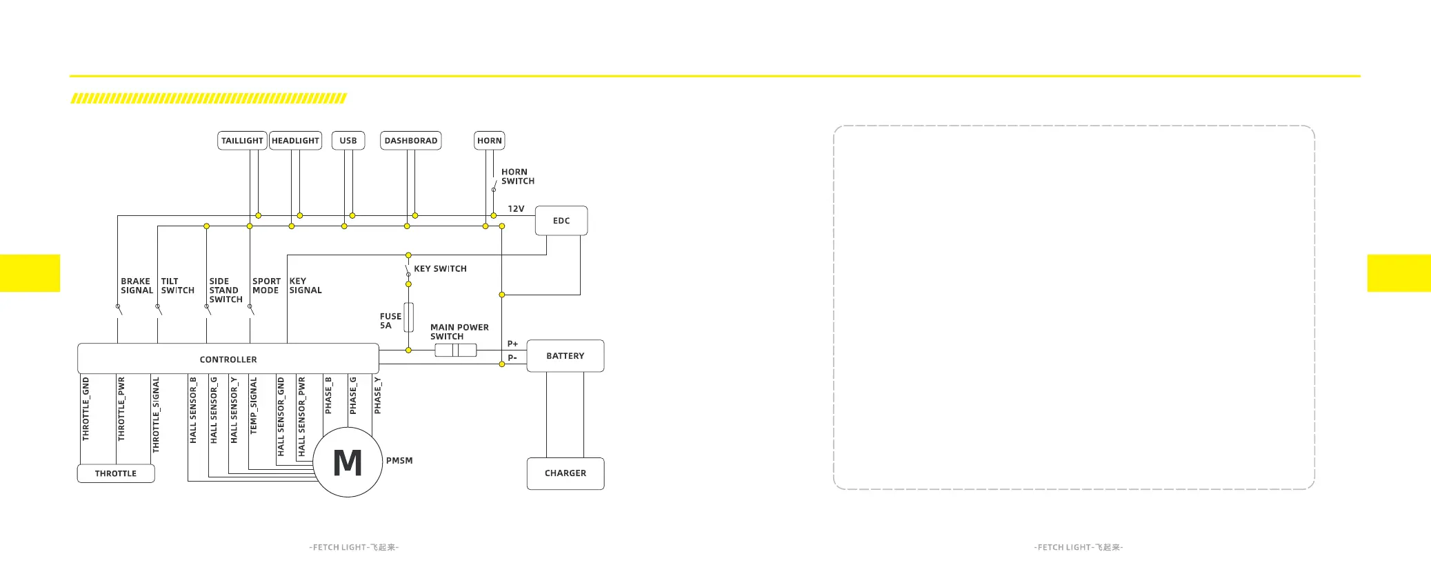
Surron LIGHT BEE X - Light Bee Electrical Schematic Diagram

Default Icon
51 pages
Print Icon
To Next Page IconTo Next Page
To Next Page IconTo Next Page
To Previous Page IconTo Previous Page
To Previous Page IconTo Previous Page
Loading...
Maintenance Maintenance
10.19
10.20
Light Bee Electrical Schematic Diagram

Table of Contents

Related product manuals