EasyManua.ls Logo

VeEX MTTplus-410 - Theory of Operation; OTDR Principle

Default Icon
107 pages
Print Icon
To Next Page IconTo Next Page
To Next Page IconTo Next Page
To Previous Page IconTo Previous Page
To Previous Page IconTo Previous Page
Loading...
OTDR Series e-Manual, D07-00-076P-RevC00 Page 10 of 107
4.0 Theory of Operation
4.1 OTDR
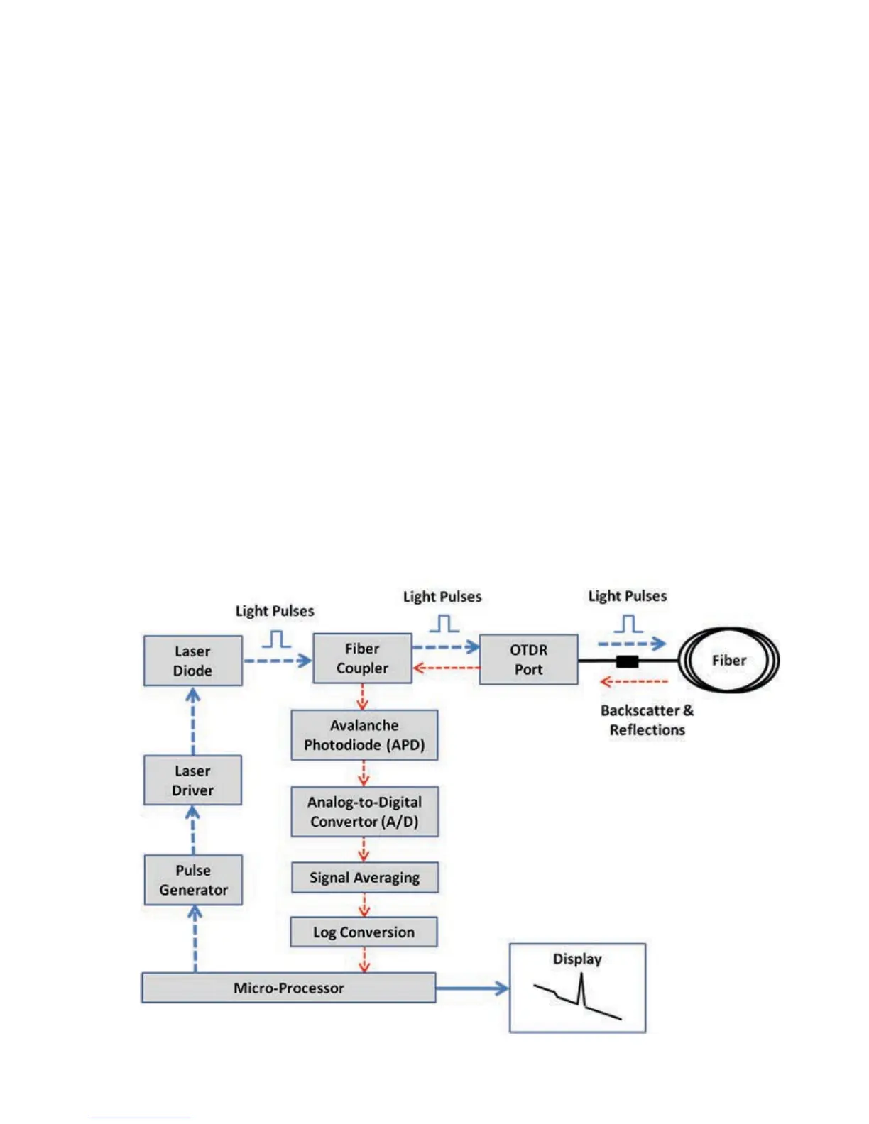
The principle of OTDR operation is based on measuring the Rayleigh back scattering signal
when a single powerful optical pulse passes through an optical fiber. The weak back scattering
signal is registered by an optical receiver, converted into digital form and averaged many
times.
The OTDR calculate distance with next formula:
Distance = c * t / (2 * n)
where c light speed in vacuum, n optical fiber index of refraction, t time
delay between pulse emit and it
registration by receiver
Each sample converted by ADC into digital form is registered in the RAM. To measure the
back-scattering signal precisely, repeated triggering optical pulses is performed. The processor
averages samples, corresponding to the same points of the optical fiber that leads to the
increasing signal-noise ratio. After several cycles, the obtained signal values are transferred
from RAM and displayed. Then, the process of measuring, averaging, and cleaning RAM
registers is repeated again.
OTDR – Principle of Operation

Table of Contents

Related product manuals