EasyManua.ls Logo

VYBO Electric Vector V810 - Main Circuit Connection on the Inverter Side; Main Circuit Connection on the Motor Side

VYBO Electric Vector V810
106 pages
Print Icon
To Next Page IconTo Next Page
To Next Page IconTo Next Page
To Previous Page IconTo Previous Page
To Previous Page IconTo Previous Page
Loading...
Chapter 2 Wiring of V 810
21
2.6.2 Main circuit connection on the inverter side
- DC choke coil
Inverters over 250 kW have a built-in DC choke, which can improve the power factor.
- Brake unit and braking resistor
Inverters with an output of 15 kW or less have a built-in brake unit. To consume energy
generated by dynamic braking, the braking resistor should be installed at the "+" and "PR"
terminals. The cable for connecting the braking resistor should be shorter than 5 m.
An inverter with an output of 18.5 kW and more needs to connect an external brake
unit, which should be installed at the (+) and (-) terminals. The cable between the inverter
and the brake unit should be shorter than 5 m. The cable between the brake unit and the
braking resistor should be shorter than 10 m.
The braking resistor temperature increases as the regenerative energy is converted into
heat. Protection against contact (hot parts) and good ventilation and cooling of the
resistor are recommended.
Note: Make sure the electrical polarity of the (+) and (-) terminals is correct; it is not
allowed to connect (+) and (-) directly, otherwise the inverter will be damaged or a fire will
occur.
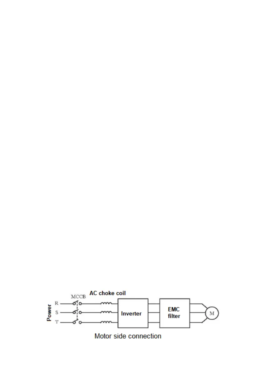
2.6.3 Main circuit connection on the motor side
- Output choke coil (motor)
The output choke coil must be installed in the following conditions:
a./ If the distance between the inverter and the motor is greater than 50 meters, the
frequency inverter can often exceed the over current protection due to the large leakage
current caused by the parasitic capacitance to ground.
b./ On order to prevent damage to the motor insulation, an output choke should be
installed
- Output EMC filter
The EMC filter should be installed to minimize leakage current caused by the cable and to
minimize electromagnetic noise caused by the cables between the drive and the motor.
See the following image. An additional EMC filter must be installed if the frequency
converter is located in environment 1.

Table of Contents