EasyManua.ls Logo

Worcester Greenstar Heatslave II External 12/18

Worcester Greenstar Heatslave II External 12/18
66 pages
To Next Page IconTo Next Page
To Next Page IconTo Next Page
To Previous Page IconTo Previous Page
To Previous Page IconTo Previous Page
Loading...
ELECTRICS
Frost protection:
The boiler has built in frost protection to protect the
appliance and the system within the heated building.
ELECTRICS
INSTALLATION & SERVICING INSTRUCTIONS FOR GREENSTAR HEATSLAVE II EXTERNAL 12/18-18/25-25/32
6 720 805 210-01
32
INSTALLATION
4
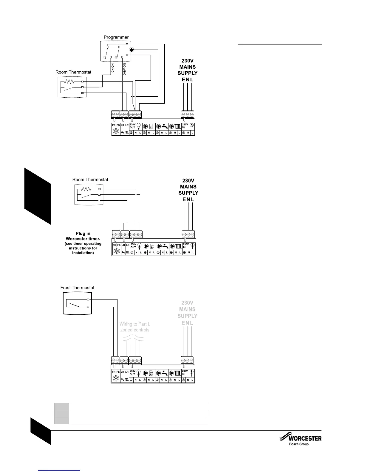
Connect frost thermostat cables to terminals FS & FR.
l
These connections are not polarity sensitive.
l
The Boiler internal frost protection will bring on the burner if required.
External 230V Twin Channel Programmer and Room Thermostat
Room Thermostat and Plug In Twin Channel Programmer
Optional External 230V AC Frost Stat Connection for protection of system
pipework in unheated air space
A

Other manuals for Worcester Greenstar Heatslave II External 12/18

Related product manuals