EasyManua.ls Logo

Yamaha F200B - Page 152

Yamaha F200B
579 pages
Print Icon
To Next Page IconTo Next Page
To Next Page IconTo Next Page
To Previous Page IconTo Previous Page
To Previous Page IconTo Previous Page
Loading...
5-23
ELEC
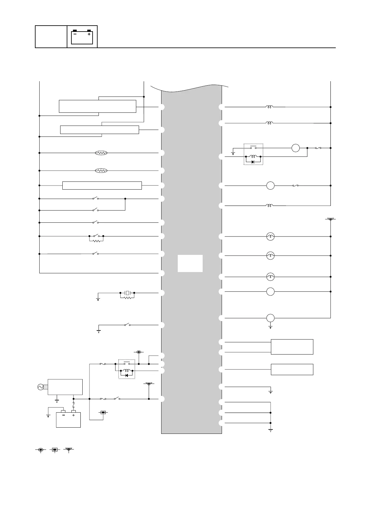
Electrical system
abc Indicates a connection between the symbols.
BZ
T
P
P
b
b
c
I
M
G
l
5
6
B
H
8
Q
X
7
C
§
}
|
f
R
K
J
x
{
¢
ç
º
u
y
æ
a c
Water pressure sensor
Speed sensor
Trim sensor
Air temperature sensor
Engine temperature sensor
Thermoswitch
Water detection switch
Shift cut switch
Neutral switch
Ground
Knock sensor
Engine shut-off
switch
Main relay
Main switch
Rectifier
Regulator
Battery
CAN BUS
YDIS
OCV (STBD)
OCV (PORT)
Low-pressure fuel pump
Vapor shut-off valve
Oil pressure alert indicator
Overheat alert indicator
Diagnostic flash indicator
Tachometer
Engine
ECM
High-pressure
fuel pump relay
High-pressure
fuel pump
Alert buzzer
Thermoswitch

Table of Contents

Other manuals for Yamaha F200B

Related product manuals