EasyManua.ls Logo

4RF Aprisa SR+ - Hardware Alarm Inputs; Outputs; Alarm Input to SNMP Trap; Alarm Input to Alarm Output; Aprisa SR Alarm Input to Aprisa SR+ Alarm Output

4RF Aprisa SR+
492 pages
Print Icon
To Next Page IconTo Next Page
To Next Page IconTo Next Page
To Previous Page IconTo Previous Page
To Previous Page IconTo Previous Page
Loading...
68 | About the Radio
Aprisa SR+ User Manual 1.11.1
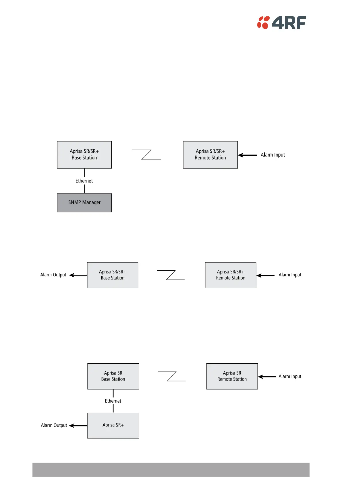
Hardware Alarm Inputs / Outputs
The Aprisa SR+ provides two hardware alarm inputs to generate alarm events in the network and two
hardware alarm outputs to receive alarm events from the network.
The hardware alarm inputs and outputs are part of the event system. All alarm events can be viewed in
SuperVisor event history log (see Events > Event Historyon page 279). These include the alarm events
generated by the hardware alarm inputs.
Alarm Input to SNMP Trap
An alarm event from an Aprisa SR+ hardware alarm input can be sent over the air to any SNMP Manager using
SNMP traps.
Alarm Input to Alarm Output
An alarm event from an Aprisa SR+ hardware alarm input can be mapped to an hardware alarm output of
another SR+ using an event action setup (see Events > Event Action Setup’ on page 286).
Aprisa SR Alarm Input to Aprisa SR+ Alarm Output
The Aprisa SR+ event action setup feature is compatible with the Aprisa SR.
Since, the Aprisa SR only supports hardware alarm inputs, the Aprisa SR+ can be used as an option to provide
a hardware alarm output. As shown in the figure below, an Aprisa SR+ connected on the same IP network of
the Aprisa SR, alarm events from the SR hardware alarm input can be mapped to the hardware alarm output
of the SR+ using an event action setup.

Table of Contents

Other manuals for 4RF Aprisa SR+

Related product manuals