EasyManua.ls Logo

ABB COMMANDER 351 - Auto;Manual Station

ABB COMMANDER 351
104 pages
Print Icon
To Next Page IconTo Next Page
To Next Page IconTo Next Page
To Previous Page IconTo Previous Page
To Previous Page IconTo Previous Page
Loading...
81
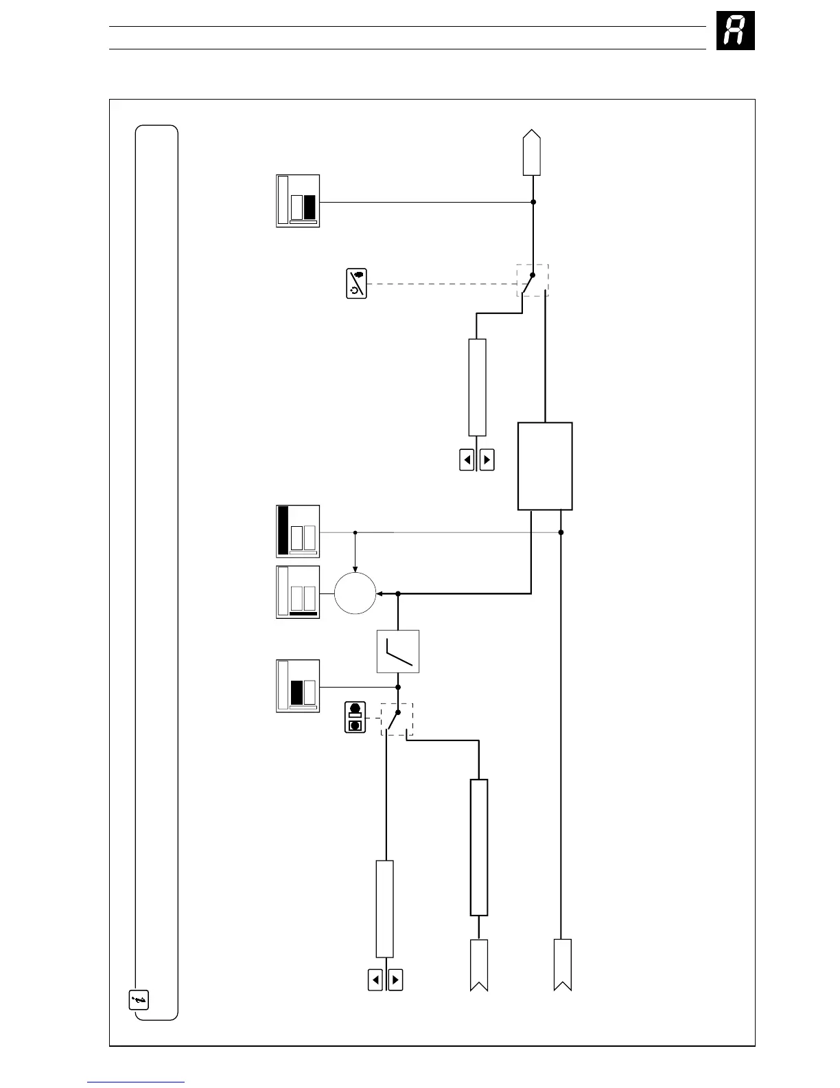
A1 Single Loop Controller (Templates 1 and 2)
APPENDIX A CONTROL TEMPLATES
LSPt
RSPt
PID
Control Loop
PID O/P
CSPt
L
L
R
PV
Manual Output
OP1
Remote Set Point Input
Process Variable Input
•1 Template 2 Only
Set Point
Ramp
•1
Local Set Point
PV–
CSPt
I/P 2 x
rAtO
+
biAS
I/P2
I/P1
Single Loop Control provides basic feedback control using three term PID or On/off control. The controller output is calculated from the difference
between the process variable and the control set point. The control set point can be a fixed value entered by the user or from
a remote source.

Table of Contents

Related product manuals