EasyManua.ls Logo

AEG IST7 - Troubleshooting; Common Abnormal Phenomena Diagnosis

AEG IST7
100 pages
Print Icon
To Next Page IconTo Next Page
To Next Page IconTo Next Page
To Previous Page IconTo Previous Page
To Previous Page IconTo Previous Page
Loading...
4 Touch Screen
IST Series UPS (10kVA-200kVA)
User Manual
48
4 Touch Screen
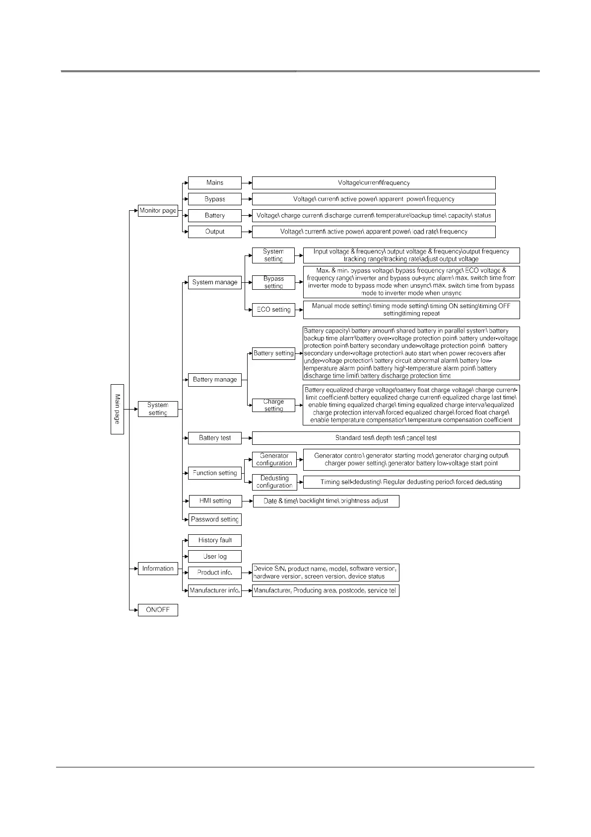
4.1 Menu Hierarchy
Figure4-1 Menu structure

Table of Contents

Related product manuals