EasyManua.ls Logo

Atlas Copco ZBP45 - Page 78

Atlas Copco ZBP45
106 pages
To Next Page IconTo Next Page
To Next Page IconTo Next Page
To Previous Page IconTo Previous Page
To Previous Page IconTo Previous Page
Loading...
- 78 -
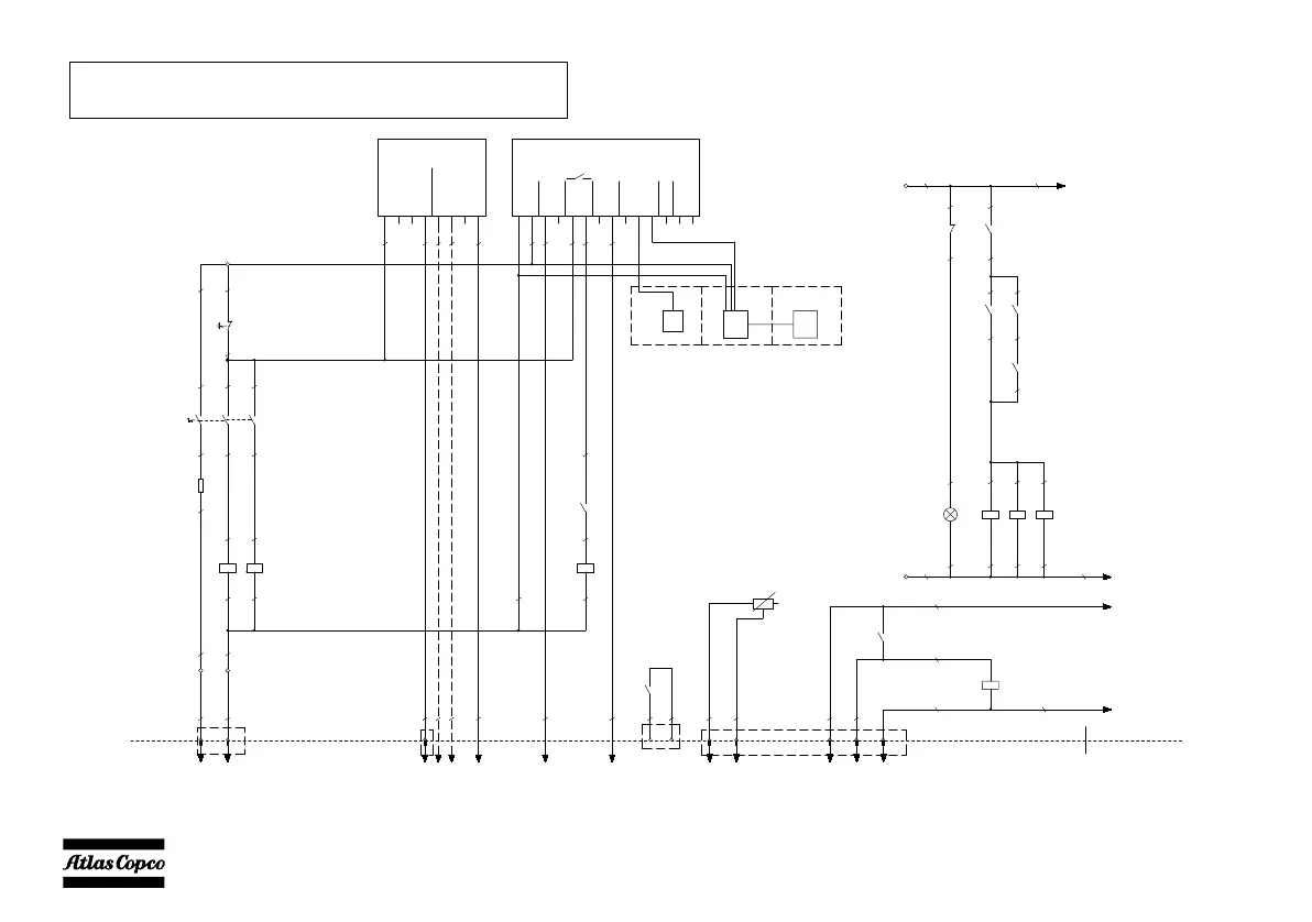
1640 0281 70
Applicable to ZBP45 sockets option 1 or option 2
+VCC
-A1
-VCC
RELAY - 1
RELAY - 2
VE.Bus
VE.Bus
COLOR CONTROL GX
VE.Direct 1
VE.Direct 2
F400
6A
-S20
12
-S2
1112
-KM1
A1A2
-K3
1411
-K2
2124
-K3
A1A2
-K2
A1A2
-K1
A1A2
-K1
1411
-K2
1411
ETHERNET
VE.Can
VE.Can
USB Device
USB Host
USB Host
-A5
WIFI
-A6
GSM/GX
Battery +
Load Disconnect
Charge Disconnect
Multiplus / Quattro
Battery -
VE.Bus BMS
BMS
BMS
Remote panel
CHG_ON
BMS_01
BMS_02
-A3
-P20
1411
-H16
1
-X32
2
-X32
4
-X32
2
-X33
1
-X33
-K102
A1A2
1 2 5 14 15 PE3
-P20
2221
BATTERIES COMPARTMENT
CONTROL CUBICLE
-S20
34
-S20
56
b21 b21 b22b21 b24
b63 b63 a63
a63
b63
a63
b24
a24a25a25
a25
a25
a25
a37
a38
a37
a38
b24
a210a210
a311a311a312
n13
p14p14
n110n110
b055b055
b658b658
b658
b658
b658
b055
b055
b318
b319b319
b319
b320
b321b320
b320
b320
b318
X31
X31
X31
(01-GSM-GX)
(03-WIFI)
-K3
2421
1 2
X30
16
TM1
1411
nn120
nn132
nn120
nn132
a3140
a3141
-A7
GPS
(02-GPS)
03.F1
48V
04.B2
03.F4
03.F4
04.B3
VE.Direct01
03.E9
VE.Bus_Mains
03.B6
03.B6
03.B6
INV_NO
03.F10
02.C1
L1_IN
02.C1
N1_IN
03.B6
INV_COM
a073
a065
a065
02.B3
FANS _RELAY
03.F1
0V
KM2
A1A2
b658 b320
4
a2142
a3143
R1
I01_aux +
I01_aux -
13
2
TM1_NO
03.E5
VE.Bus_mains
-K103
A1A2
02.B3
N_FANS
a073
a668
n13
a668
5
-X32
00_00_ZBP45_EN.book Page 78 Monday, October 19, 2020 9:52 AM

Table of Contents