EasyManua.ls Logo

Atmel ATtiny13A - Register Description

Atmel ATtiny13A
176 pages
Print Icon
To Next Page IconTo Next Page
To Next Page IconTo Next Page
To Previous Page IconTo Previous Page
To Previous Page IconTo Previous Page
Loading...
78
8126F–AVR–05/12
ATtiny13A
sampling, the maximum frequency of an external clock it can detect is half the sampling fre-
quency (Nyquist sampling theorem). However, due to variation of the system clock frequency
and duty cycle caused by Oscillator source (crystal, resonator, and capacitors) tolerances, it is
recommended that maximum frequency of an external clock source is less than f
clk_I/O
/2.5.
An external clock source can not be prescaled.
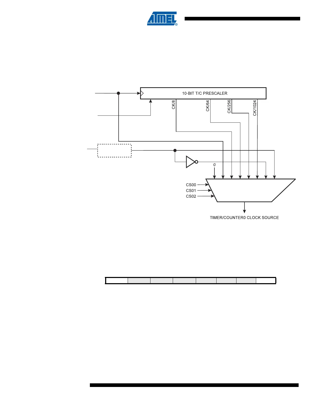
Figure 12-2. Prescaler for Timer/Counter0
Note: 1. The synchronization logic on the input pins (T0) is shown in Figure 12-1 on page 77.
12.4 Register Description.
12.4.1 GTCCR – General Timer/Counter Control Register
Bit 7 – TSM: Timer/Counter Synchronization Mode
Writing the TSM bit to one activates the Timer/Counter Synchronization mode. In this mode, the
value that is written to the PSR10 bit is kept, hence keeping the Prescaler Reset signal asserted.
This ensures that the Timer/Counter is halted and can be configured without the risk of advanc-
ing during configuration. When the TSM bit is written to zero, the PSR10 bit is cleared by
hardware, and the Timer/Counter start counting.
Bit 0 – PSR10: Prescaler Reset Timer/Counter0
When this bit is one, the Timer/Counter0 prescaler will be Reset. This bit is normally cleared
immediately by hardware, except if the TSM bit is set.
PSR10
Clear
clk
T0
T0
clk
I/O
Synchronization
Bit 7 6 5 4 3 2 1 0
0x28 TSM
PSR10 GTCCR
Read/Write R/W R R R R R R R/W
Initial Value 0 0 0 0 0 0 0 0

Table of Contents

Related product manuals