EasyManua.ls Logo

Bitzer CSH65 - Page 49

Bitzer CSH65
68 pages
Print Icon
To Next Page IconTo Next Page
To Next Page IconTo Next Page
To Previous Page IconTo Previous Page
To Previous Page IconTo Previous Page
Loading...
49SH-170-2 RUS
L1
L2
L3
N
PE
1 2 3 4 5 6 7 8 9 10 11 12 13 14 15 16 17 18 19 20 21 22
F1
1
0
Q1
F2
K1
12
K3
14
M1
1
2
3
M3
R3-8
T1
T2
7
8
9
F3
4A
S1
0 1
S2
N
schwarz/black
braun/brown
blau/blue
L1
L2
L3
1
2
11
12
14
INT69VSY-II
N
L
R2
R1
3
4
5
11
12
K1
12
F4
F5
F6
B2
K1
12
K3
14
P>
P<
H1
K3
K3T
Y2
Y3
K2T
K1
12
K2T
22
300 s
5/5/5/12
14
D1
K1
12
Y5
F13
9
F14
9
F13
2
F14
4
Y1
CR2
CR1
CR3
Limit
CR 50%
Limit
CR 25%
K3
14
K2
11
K1K2
K2
11
K3
14
K2
11
K1
12
K3
14
K1
12
K3T
15
2/2/2/8/13/14
18/21/31/32
6/22
4/4/4/17
20/31/32
11/15/15
11
K1
12
9
K4
42
Y4
CR4
K3
14
K5T
20
K5T
19
10 s / 10 s
1 s
U
IEC
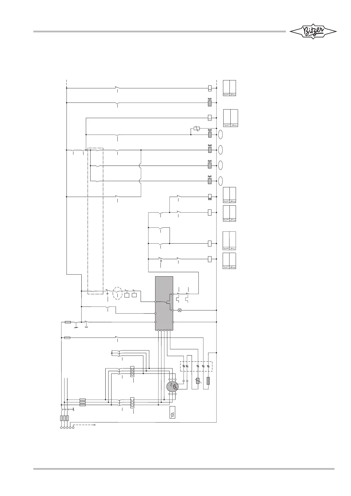
Stern-Dreieck-Anlauf
4-stufige Leistungsregelung
Star delta start
4-step capacity control
Пуск мотора «звезда-треугольник»
4-х ступенчатое регулирование производительности
Управляется встроенным реле пульсации
«включен»- 10 сек., «выключен»-10 сек.
Смотри также главу 2.6 и 2.7.
Схемы подключения дополнительного
оборудования: системы экономайзера,
жидкостного впрыска, а также датчика
уровня масла показаны на странице 51.
Условные обозначения указаны на
странице 52.
Adjustable fixed pulse relais 10 s / 10 s,
see also chapter 2.6 and 2.7
Options for ECO operation, liquid injection
and oil level monitoring see page 51
For legend refer to page 52
Einstellbares Zeittakt-Relais 10 s / 10 s,
siehe auch Kapitel 2.6 und 2.7
Optionen für ECO-Betrieb, Kältemittel-
Einspritzung und Ölniveau-Überwachung
siehe Seite 51
Legende siehe Seite 52

Table of Contents

Related product manuals