EasyManua.ls Logo

Bitzer CSH65 - Page 48

Bitzer CSH65
68 pages
Print Icon
To Next Page IconTo Next Page
To Next Page IconTo Next Page
To Previous Page IconTo Previous Page
To Previous Page IconTo Previous Page
Loading...
48 SH-170-2 RUS
L1
L2
L3
N
PE
1 2 3 4 5 6 7 8 9 10 11 12 13 14 15 16 17 18 19 20 21 22
F1
1
0
Q1
F2
K1
12
K3
14
M1
1
2
3
M3
R3-8
T1
T2
7
8
9
F3
4A
S1
0 1
S2
N
schwarz/black
braun/brown
blau/blue
L1
L2
L3
1
2
11
12
14
INT69VSY-II
N
L
R2
R1
3
4
5
11
12
K1
12
F4
F5
F6
B2
K1
12
K3
14
P>
P<
H1
K3
K3T
Y3
Y4
K2T
K1
12
K2T
22
300 s
5/5/5/12
14
D1
K1
12
Y5
F13
9
F14
9
F13
2
F14
4
Y2
CR3
CR2
CR4
Limit
CR 50%
Limit
CR 25%
Option
K3
14
K3
14
K2
11
K1K2
K2
11
K3
14
K2
11
K1
12
K3
14
K1
12
K3T
15
2/2/2/8/13/14
18/21/31/32
6/22
4/4/4/17
20/31/32
11/15/15
11
K1
12
9
K4
42
1 s
U
IEC
Stern-Dreieck-Anlauf
Stufenlose Leistungsregelung
Star delta start
Infinitive capacity control
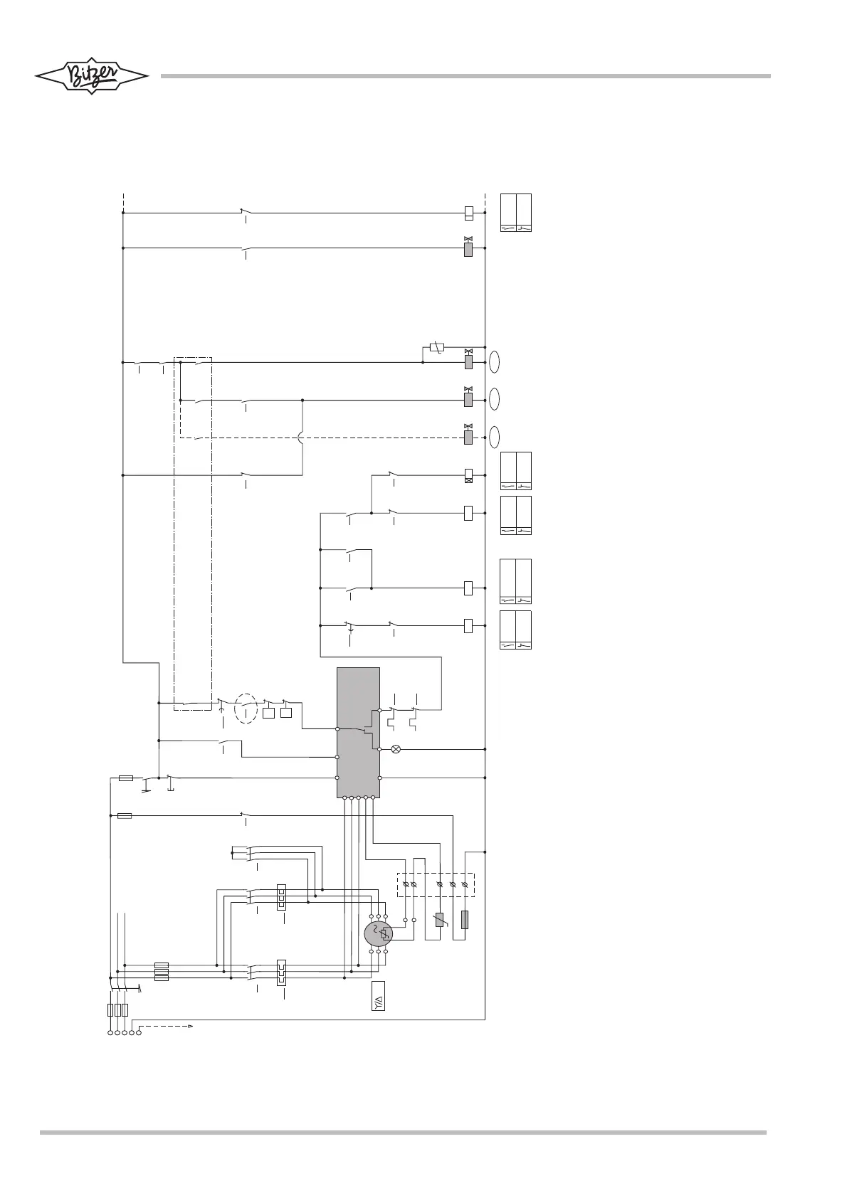
Пульсирует с периодом цикла «включен-
выключен» приблизительно 0,5 сек … макс. 1
сек., в зависимости от параметров установки.
Смотри также главу 2.6
Схемы подключения дополнительного
оборудования: системы экономайзера,
жидкостного впрыска, а также датчика уровня
масла показаны на странице 51.
Условные обозначения указаны на странице 52
Pulsing time approx. 0.5 s .. max. 1 s,
depending on characteristic of the plant,
see also chapter 2.6
Options for ECO operation, liquid injection
and oil level monitoring see page 51
For legend refer to page 52
Impulszeit ca. 0,5 s .. max. 1 s,
abhängig von Anlagen-Charakteristik,
siehe auch Kapitel 2.6
Optionen für ECO-Betrieb, Kältemittel-
Einspritzung und Ölniveau-Überwachung
siehe Seite 51
Legende siehe Seite 52
Пуск мотора «звезда-треугольник»
Плавное регулирование производительности

Table of Contents

Related product manuals