EasyManua.ls Logo

bonitron M3452 - Figure 3-10: Braking Transistor Customer Connections

bonitron M3452
68 pages
Print Icon
To Next Page IconTo Next Page
To Next Page IconTo Next Page
To Previous Page IconTo Previous Page
To Previous Page IconTo Previous Page
Loading...
User’s Manual
25
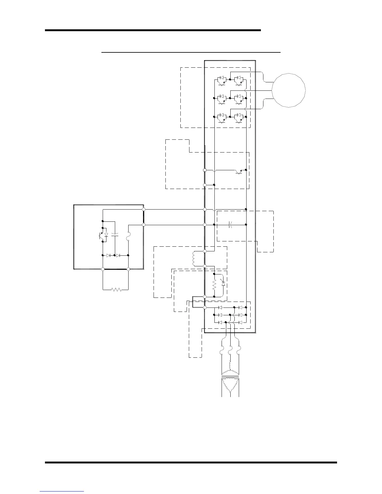
Figure 3-10: Braking Transistor Customer Connections
MOTOR
Input Rectifier
ØA
ØB
ØC
Precharge (3)
+
X Y
DC Link Choke (2)
BR+
BR-
Internal Brake
Transistor
connection
(Not Used)
-
Load Bank
Resistor
Bonitron Braking
Transistor
DC+
RES
DC-
RES
Notes:
(1) Fuse not included in 1600 amp M14 chassis braking transistor
(2) Precharge connections may not be external
(3) Choke may be internal to drive
A B
(1)
DC Bus Filter
Capacitors
Output
Inverter

Table of Contents

Other manuals for bonitron M3452

Related product manuals