EasyManua.ls Logo

Bosch BEA 350 - Overview of Components

Bosch BEA 350
103 pages
Print Icon
To Next Page IconTo Next Page
To Next Page IconTo Next Page
To Previous Page IconTo Previous Page
To Previous Page IconTo Previous Page
Loading...
102
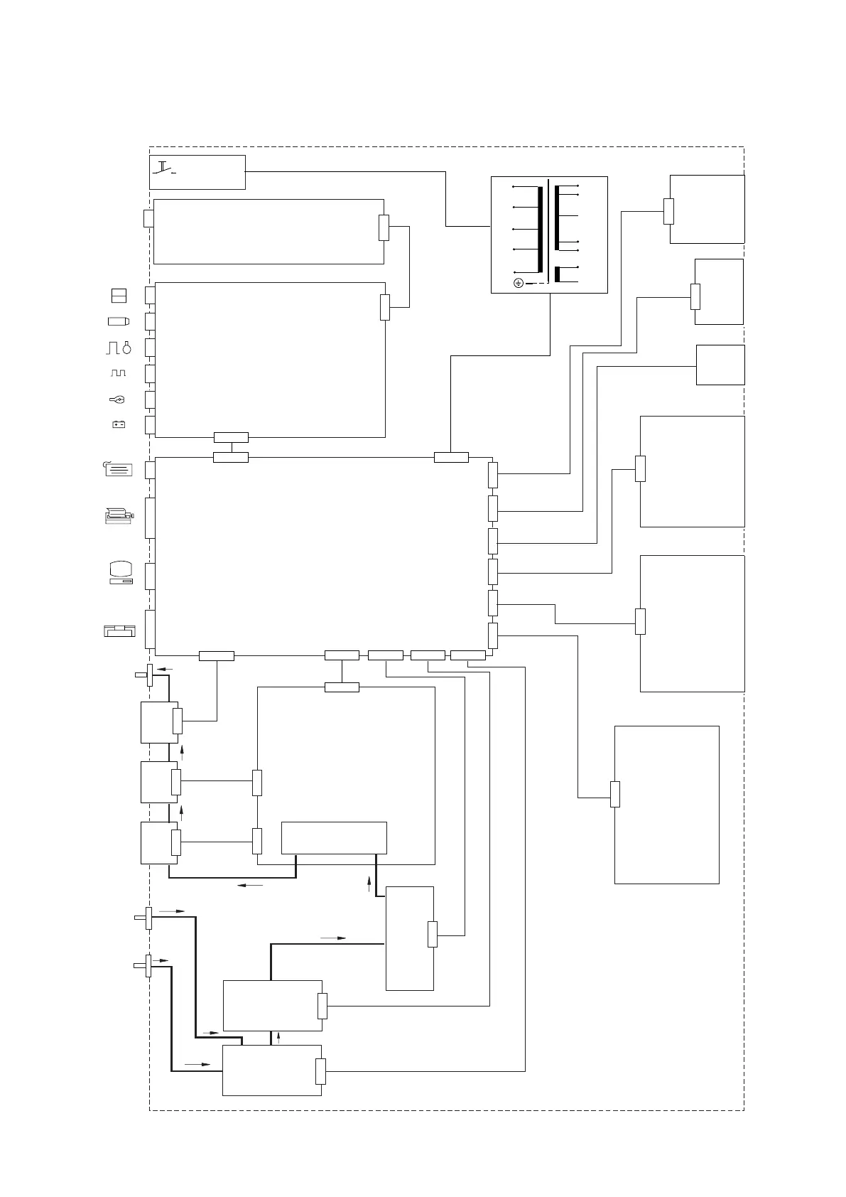
12.11 Overview of components
EOBD
Netz
Einschalter
DTM
T
TFT-Display
Tastatur
IR-
Empf.
Interner
Drucker
Diskettenlaufwerk
Festplatte
Steuerrechner
Abgasmeßmodul
O2
NO2
NO
Pumpe
Magnetventil
Druckschalter
Messkammer
Gas-
eingang
Nullgas-
eingang
Gas-
ausgang
Sys_Uebers-BEA

Table of Contents

Related product manuals