EasyManua.ls Logo

Bosch BEA 350 - Wiring Diagram (Andros Analysis Chamber)

Bosch BEA 350
103 pages
Print Icon
To Next Page IconTo Next Page
To Next Page IconTo Next Page
To Previous Page IconTo Previous Page
To Previous Page IconTo Previous Page
Loading...
99
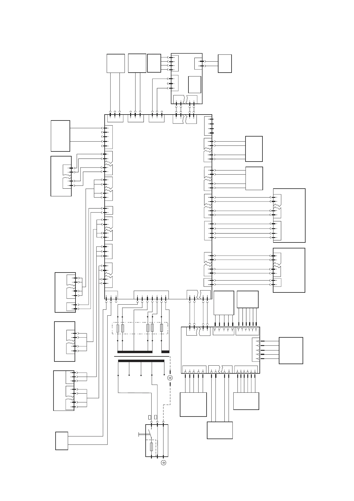
12.8 Wiring diagram (Andros analysis chamber)
gnge
U
N
100V ; 125V Fi1 = 2,5A
230V ; 245V Fi1 = 1,25A
50/60 Hz
Trafo
4
Fi 1
Netzschalter
3
2
1
0V
+15V
-15V
110V
230V
5
2
1
2
3
4
5
6
7
X18
3
2
1
Drehzahl/
Temperatur
IR-
Empf.
X12
Interner Drucker
Folientastatur
TFT-Display
Steuerrechner
1
2
15 16
1
2
15 16
123
X14
1
2
3
X19
1
2
7
8
X13
12
78
1
2
1
2
1
2
19
20
1
2
19
20
X4
X17
2221
12
22
21
1
2
1
2
4
5
1
2
7
8
1
2
5
6
X4
X5
X6
OT /
Opto
ZLP
Temp /
U Lambda
X8
3
3
4
5
1
2
4
5
3
X3
X8
1
2
5
6
3
4
1
2
4
5
3
X2
X1
TRZ /
KL.1
U Batt
Diesel
1
2
9
10
1
2
9
10
X22
1
2
3 4
1
2
3
1
2
3
Pumpe
Ventil
X24
X26
1
2
33
34
1
2
1
2
33
34
1
2
Diskettenlaufwerk
1
2
3
4
1
2
39
40
1
2
39
40
Festplatte
1
2
3 4
Druck-
schalter
1
2
3 4
5
NO2-Sensor
1
2
O2-
Sensor
1
2
3
321
1
2
24
25
Externer
Drucker
X7
X34
X25
X20
X21 X9
X16
X23
1
2
NO-
Sensor
X8
X9
X1
X6
AMM
Verdraht_Uebers_BEA_Andros
3
4
T2,5A
T6,3A
T6,3A
T6,3A
T6,3A
1
2
14
15
RTM
X3
X6
109
12
EOBD-LP
12
910

Table of Contents

Related product manuals