EasyManua.ls Logo

Buell 2007 FIREBOLT - Page 480

Buell 2007 FIREBOLT
631 pages
Print Icon
To Next Page IconTo Next Page
To Next Page IconTo Next Page
To Previous Page IconTo Previous Page
To Previous Page IconTo Previous Page
Loading...
2007 Buell Firebolt: Starter 5-7
HOME
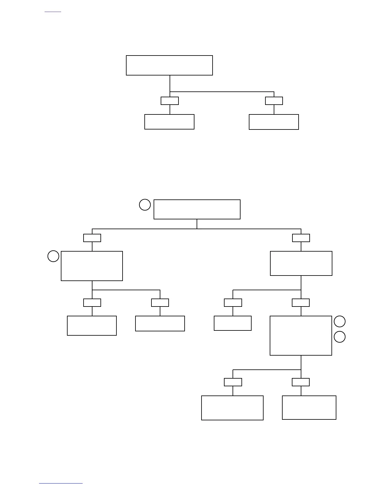
Starter Test 5: Starter Spins But Does Not Engage
Starter Test 6: Starter Stalls or Spins Too Slowly
Remove starter. Disassemble drive housing
assembly. Inspect for damage to armature
gear or idler gear. Damage present?
Replace damaged idler
gear and armature.
YES
Starter clutch failure.
Replace starter clutch.
NO
5837
5825
Perform voltage drop tests
between battery positive to
starter battery terminal.
Crank engine.
Voltage greater than 1 volt?
YES
5824
Perform voltage drop tests from battery
positive to starter motor terminal. Crank
engine. Voltage greater than 1 volt?
NO
Repair connection
between battery and
starter.
YES
Repair or replace
solenoid (contacts).
NO
Perform voltage drop tests
between battery negative and
starter studs or bolts.
Voltage greater than 1 volt?
Clean ground
connections.
YES
Perform starter motor current
draw test (on vehicle).
Perform starter motor free draw
bench test.
Are test results within range?
NO
Remove spark plugs while in
5th gear. Rotate rear wheel.
Check for engine, primary
and/or crankshaft bind.
YES
Test starter motor for
opens, shorts or grounds.
Replace or repair starter
motor.
NO
5845
5835
5817
Use appropriate code
1
1
4
5

Table of Contents

Related product manuals