EasyManua.ls Logo

Canon MVX10 - Screen Displays During Advanced Recording;Playback

Canon MVX10
163 pages
Print Icon
To Next Page IconTo Next Page
To Next Page IconTo Next Page
To Previous Page IconTo Previous Page
To Previous Page IconTo Previous Page
Loading...
145
Additional
Information
E
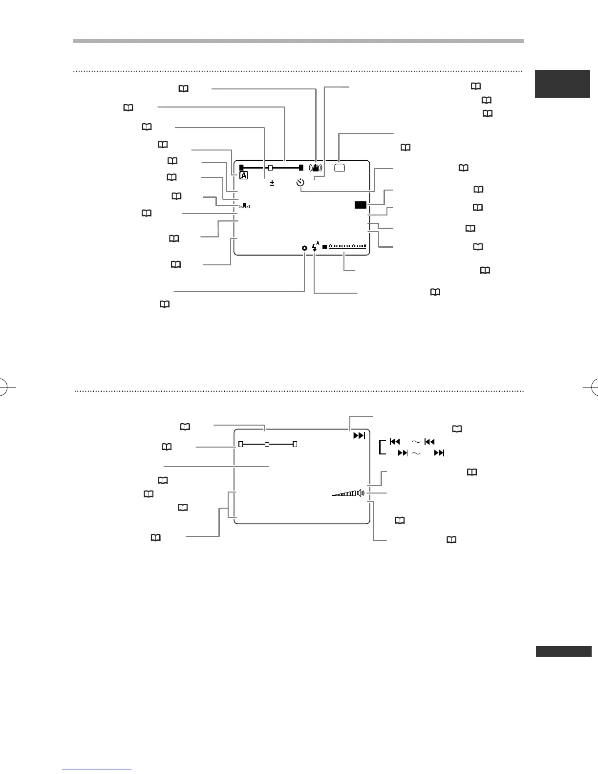
Screen Displays during Advanced Recording/Playback
PLAY (VCR) Mode
1/120
CARD MIX
FADE–T
12bit
16:9
1sec
PHOTO
WSON
12:00 PM
1.JAN,2003
T
W
PS
E.LOCK
MF
0
M
-dB
40 12 0
Zoom ( 27)
Recording mode
( 51)
Self-timer ( 70)
Wind screen ( 73)
16:9 mode ( 49)
Photo mode ( 52)
Audio mode ( 71)
Recording reminder ( 26)/
Self-timer countdown ( 70)/
Photo recording timer ( 52)
Image stabilizer ( 69)
Exposure ( 76)
Program AE ( 57)
Shutter speed ( 77)
White balance ( 79)
Card mix ( 122)
Digital effects ( 61)
Date and time ( 24)
AF/AE locked in
Photo mode ( 52)
Flash mode ( 54)
Audio level indicator ( 71)
Manual focus ( 74)
PHOTO SEARCH
1/1000
DV IN
F1.8
MIX/VARI.
1
1
10
110
12bit
12:00 PM
1.JAN,2003
12bit audio out ( 97)
Photo search/
Date search ( 84)
Volume level of built-in
speaker or headphones
( 36)
Audio mode ( 71)
DV input ( 89)
Photo search/
Date search ( 84)/
AV insert ( 93)/
Audio dubbing ( 95)
Data code ( 82)
Mix balance ( 97)
ST-1
ST-2
CAMERA Mode
7_D76PAL_E(142-162) 26/06/03 13:06 Page 145

Table of Contents

Related product manuals