EasyManua.ls Logo

Danfoss VLT AQUA Drive FC 202 - Wiring Configuration for a Compressor Pack

Danfoss VLT AQUA Drive FC 202
186 pages
Print Icon
To Next Page IconTo Next Page
To Next Page IconTo Next Page
To Previous Page IconTo Previous Page
To Previous Page IconTo Previous Page
Loading...
Power card
Motor Mains
Relay 1
(cascade
pump 1)
Relay 2
(cascade
pump 2)
+24 V OUT
+ 24 V OUT
(Start)
(Safety interlock)
(Feedback 1 res.)
Control compartment/control card
System
start/
stop
From motor control circuitry
System
safety
interlock
Pressure
transmitter
4-20 mA,
L1
L2
L3
Ground
N
e30bu098.10
P
24 V DC
COM D IN
D IN 1
D IN1
D IN1/D OUT
D IN1/D OUT
D IN 1
D IN 1
A IN2
A OUT1
COM A OUT
+ 10 V OUT
A IN1
COM A IN
96
U
97
V
98
W
PE
91
L1
92
L2
93
L3
XD2.
21
XD2.
22
XD2.
23
XD2.
24
XD2.
25
XD2.
26
XD2.
10
XD2.
11
XD2.
12
XD2.
13
XD2.
14
XD2.
15
XD2.
16
XD2.
17
XD2.
18
XD2.
4
XD2.
5
XD2.
6
XD2.
7
XD2.
8
XD2.
9
MMM
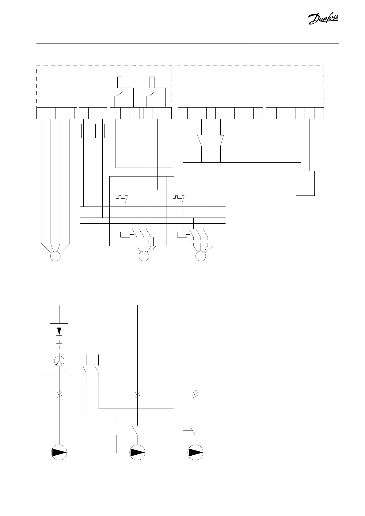
Illustration 63: Cascade Controller Wiring Diagram
8.1.14 Wiring Conguration for a Fixed Variable Speed Pump
L1/L2/L3
L1/L2/L3 L1/L2/L3
Relay 1
Relay 2
e30ba376.10
Drive
Illustration 64: Fixed Variable Speed Pump Wiring Diagram
AQ262141056213en-000201 / 130R0882 | 117Danfoss A/S © 2020.09
Wiring Conguration Examples
VLT® AQUA Drive FC 202
Operating Guide

Table of Contents

Other manuals for Danfoss VLT AQUA Drive FC 202

Related product manuals