EasyManua.ls Logo

Datex-Ohmeda 7900 - Page 173

Datex-Ohmeda 7900
181 pages
Print Icon
To Next Page IconTo Next Page
To Next Page IconTo Next Page
To Previous Page IconTo Previous Page
To Previous Page IconTo Previous Page
Loading...
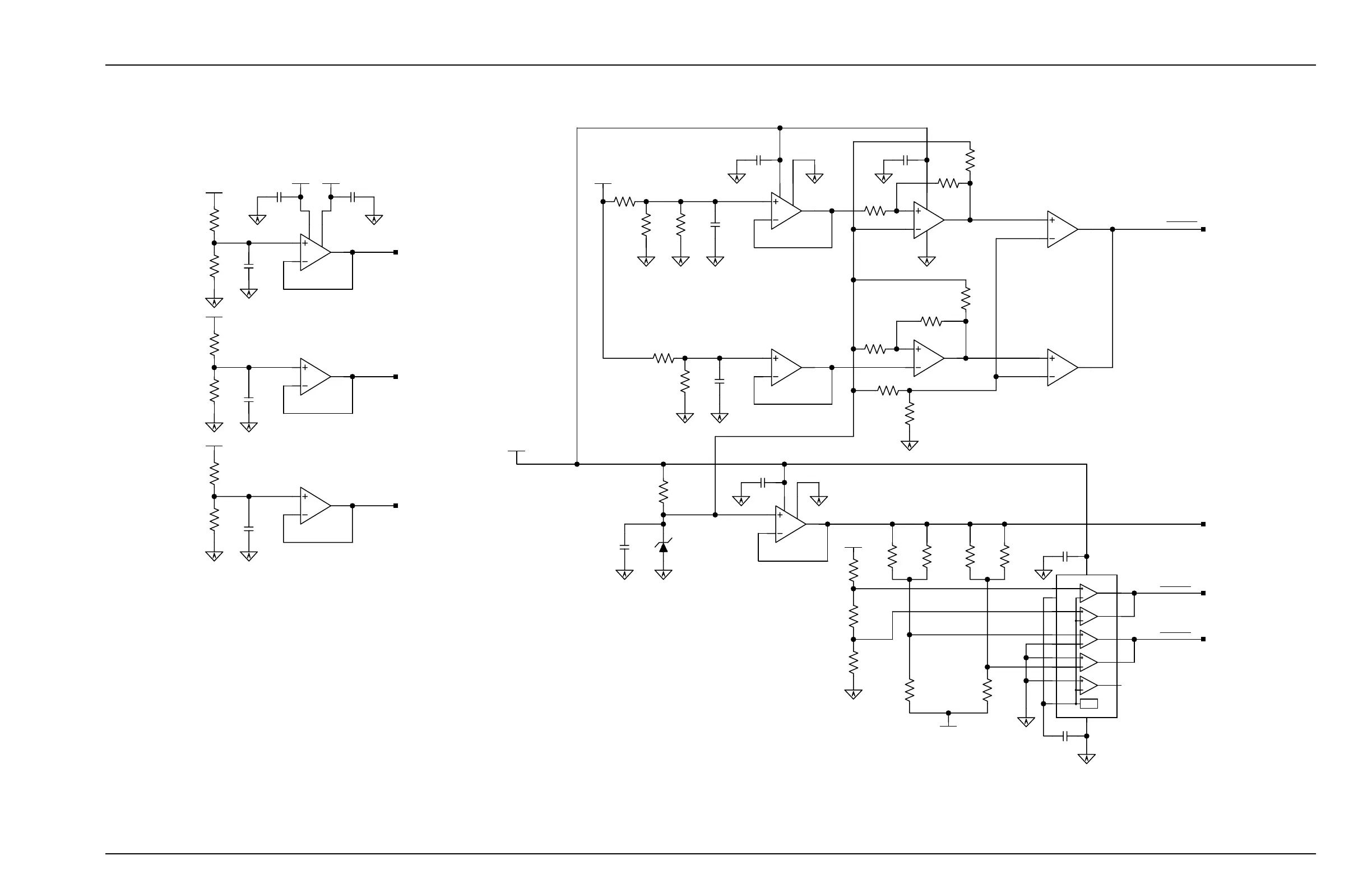
8 /Schematics
7900 Ventilator- 1503-0151-000 1-97 8-17
Figure 8-16
Microcontroller board schematic diagram, page 10 of 10
SH8
1R225_REF
TLC354CD
U4
TLC354CD
U4
AD822AR
U9
U9
AD822AR
TLC354CD
U4
TLC354CD
U4
R10
1%
562K
1/8W
1/8W
562K
1%
R66
SH1
VDD_FAIL
MAX8213ACSE
U8
1/8W
20K
1%
R75
10%
50V
C67
0.01UF
10%
50V
C69
0.1UF
SH8
VEL_TST
SH8
5R5_TST
SH8
PRES_PWR
R89
1%
7.68K
1/8W
50V
0.1UF
10%
C70
50V
0.1UF
10%
C3
50V
0.1UF
10%
C68
R23
1%
11K
1/8W
50V
0.1UF
10%
C2
50V
0.1UF
10%
C16
U2
AD822AR
10%
50V
C54
0.1UF
10%
50V
0.1UF
C56
1/8W
10K
1%
R7
1/8W
33.2K
0.1%
R68
1/8W
17.4K
0.1%
R67
1/8W
33.2K
0.1%
R2
R61
0.1%
10.2K
1/8W
10%
50V
C64
0.1UF
1/8W
33.2K
0.1%
R76
1/8W
33.2K
0.1%
R88
R17
0.1%
17.4K
1/8W
R18
0.1%
2.87K
1/8W 1/8W
33.2K
0.1%
R87 R77
0.1%
3.24K
1/8W
R15
0.1%
118K
1/8W
1/8W
10K
0.1%
R74
SH4
P15_FAIL
SH4
N15_FAIL
AD822AR
U7
R24
1%
4.32K
1/8W
U7
AD822AR
R27
1%
11K
1/8W
U2
AD822AR
R25
1%
27.4K
1/8W
R65
1%
2.26K
1/8W
R84
1%
2.26K
1/8W
R72
1%
20K
1/8W
1/8W
2.26K
1%
R11
R8
1%
10K
1/8W
R73
1%
2.26K
1/8W
C63
10%
0.1UF
50V
C53
10%
0.1UF
50V
50V
0.1UF
10%
C55
U5
LM4041AIM-1.2
R16
0.1%
1.82K
1/8W
1/8W
33.2K
0.1%
R9
+5V
-15V
9
8
14
7
6
3
12
1
5
6
7
3
2
8
4
1
13
10
11
5
4
2
VREF
VDD
OUT4
OUT3
OUT2
OUT1
MS
IN4-
IN4+
IN3-
IN3+
IN2+
IN1+
GND
DOUT
DIN+
REF
1.25V
13
12
11
10
7
5
3
4
6
8
16
9
2
15
14
1
+5.5V
+15V_L
-15V+15V
VH_EL
VDD
5
6
7
7
6
5
8
4
3
2
1
8
4
3
2
1
+15V
-
+
1.225V

Table of Contents

Related product manuals