EasyManua.ls Logo

Datex-Ohmeda 7900 - Power Supply Board Schematics

Datex-Ohmeda 7900
181 pages
Print Icon
To Next Page IconTo Next Page
To Next Page IconTo Next Page
To Previous Page IconTo Previous Page
To Previous Page IconTo Previous Page
Loading...
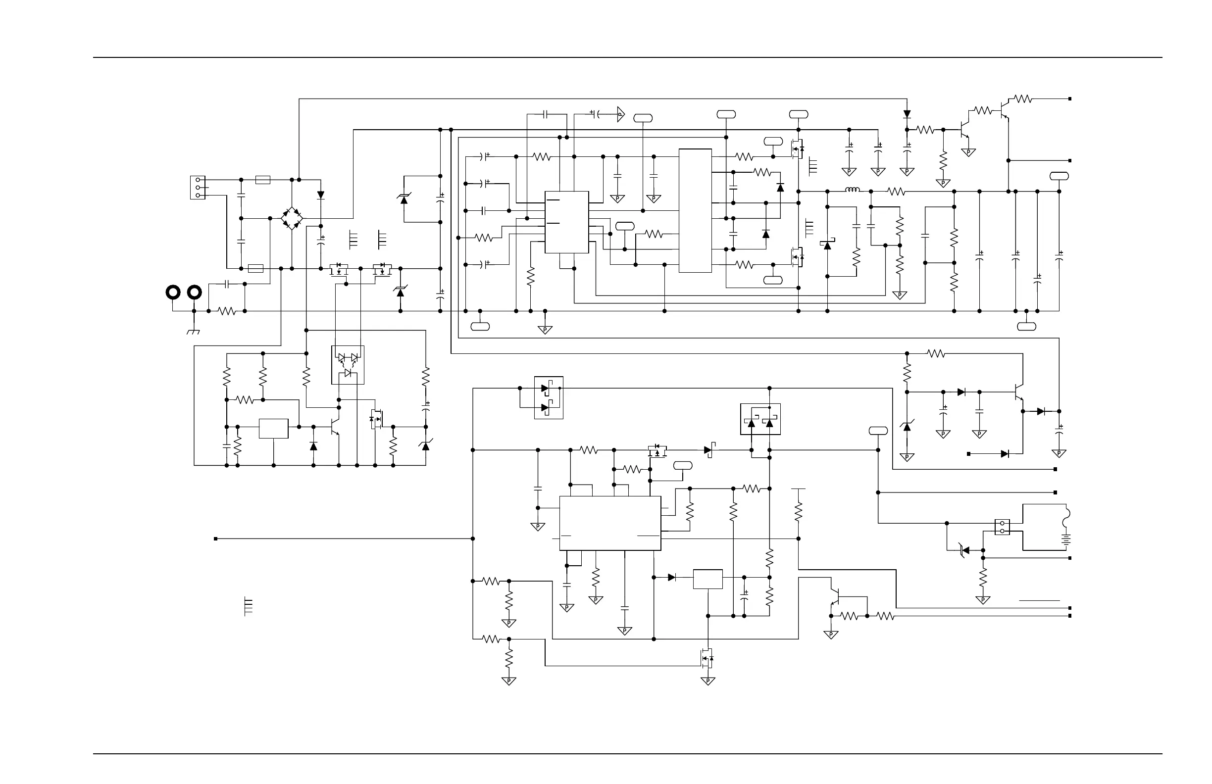
8 /Schematics
8-18 7900 Ventilator- 1503-0151-000 1-97
Figure 8-17
Power supply board schematic diagram, page 1 of 5
1%
1.5W
R57
0.1
0.1
1%
1.5W
R34
SH1
VBUSS
U6
UC3906
E8
VB
SH2,5
SH3
BATT_P
35V
1UF
C108
10%
3906
Q24
BSS138
Q2
IRF9Z34
Q6
Q22
BSS138
MTG1 MTG2
TIP31C
Q15
1%
R41
160
1W
C90
50V
10%
0.1UF
R104
10K
1/8W
1%
3904
Q1
3904
Q23
1%
R136
27.4K
1/8W
20K
R44
1/8W
1%10%
C53
0.01UF
50V
R99
10K
1/8W
1%
5%
R40
10K
1/2W
CR18
DL4004
20%
160V
2.2UF
C54
C38
2.2UF
160V
20%
DL4004
CR43
E7
63V
5600UF
C42
20%
121K
R129
1/8W
1%
TC54VN4502
U26
R38
2.43K
3W
1%
40.2K
R134
1/8W
1%
U24
TLP191B
1MEG
R43
1/8W
1%
TC54VN4502
U2
CR19
914
SH4
MAIN_POWER_ON
SH4
CHG_DISABLE
R58
1%
10K
1/8W
J1
MBRS1100T3
CR6
20%
C44
3.3UF
35V
CR15
DL4004
R46
1%
2.49K
1/8W
20%
25V
C2
15UF
R59
1%
20K
1/8W
R75
1%
115K
1/8W
R74
1%
267K
1/8W
R73
1%
23.2K
1/8W
20%
100V
C22
0.22UF
20%
100V
0.22UF
C23
20%
160V
2.2UF
C41
100V
CR13
ES3B
2W
10
R37
5%
DL4004
CR16
10-26-95
SMCJ33A
CR41
MURS120T3
CR27
GBU8D
CR14
MBR1545CT
CR4
0.1UF
10%
50V
C72
0.1UF
10%
50V
C71
20K
1%
1/8W
R9
20K
1%
1/8W
R63
1.00K
1%
1/8W
R89
1
1%
1/4W
R28
R30
1/4W
1%
1
IR2110S
U17
R29
1/4W
1%
1
MURS120T3
CR28
100UH
L1
1%
1/8W
3.32K
R101
1%
1/8W
590
R100
MBR1545CT
CR3
J4
IRF540
Q14
IRF540
Q13
MMBT5550LT1
Q16
914
CR44
20%
160V
2.2UF
C52
1%
1/8W
47.5K
R42
C30
22UF
35V
20%
20%
35V
22UF
C31
SH1
VBUSS
20%
C92
3.3UF
35V
1/8W
1%
R108
200
1%
1/8W
3.32K
R23
200V
2200PF
C35
20%
1%
1/8W
R106
3.32K
C96
0.1UF
50V
10%
20K
1%
1/8W
R47
20K
1%
1/8W
R60
SH3
BATT_CUR_SEN
20%
160V
330UF
C48
10%
50V
0.1UF
C89
1%
1/8W
200
R105
MAX797
U15
1%
1/8W
4.75K
R133
1%
1/8W
R107
590
1%
1/4W
1
R15
CR42
914
15V
5245
CR39
C111
0.1UF
50V
10%
10V
5240
CR17
R45
2W
27K
5%
1%
1/8W
75K
R135
1%
1/8W
10K
R139
SH1
VBUSS
C26
2200UF
35V
20% 20%
35V
22UF
C29
SH4
AC_LED_A
1UF
20%
50V
C11
20%
35V
3.3UF
C93
10%
50V
0.1UF
C95C94
0.1UF
50V
10%
20%
C46
5600UF
63V
SMCJ33A
CR40
15V
CR1
SMCJ15A
10%
50V
0.1UF
C91
C50
10%
0.01UF
250V
C51
10%
0.01UF
250V
C49
250V
10%
0.01UF
C88
3.3UF
35V
20%
C112
3.3UF
35V
20%
MTW45N10E
Q11
IRF540
Q12
1%
R48
10K
1/8W
R61
1%
13.7K
1/8W
5%
1/2W
5.1K
R39
+VIN C/LC/S+ C/S-
CECOMPCSO
GND
OCT
SINK
SRC
TB
VS
OCI PWR_IND
SLC
11
16
13
12
9
8
6
3
11415
5
7
10
24
COM
VIN OUT
2
1
3
46
31
COM
VINOUT
2
1
3
2
1
COM
HO
LIN
LO
SD
VB
VCC
VDD
VS
VSS
HIN
15
6
11
3
7
1
14 2
8
13
12
VDD
3
2
1
BST
DH
FB CSL
VLV+
CSH
DL
GND LX
PGND
REF
SS
SYNC
SHDN
SKIP
14
16
79
1110
8
13
415
12
3
1
5
6
2
16.6V
(+14V)
CHASSIS
BATT-
BATT+
-+
VIN +30-60V
150 VAC
SEC2
SEC1
Vth=
GND
ULVECO #AA24249
NOTE: INDICATES DEVICES THAT HAVE A HEAT SINK
LO_DRV
VBOOT
VIN
VBUSS
PGND2
BATT_P
SINK
PGND
TO LINE TRANSFORMER
A_HI
A_LO
HI_DRV
(7.80 / 8.19)

Table of Contents

Related product manuals