EasyManua.ls Logo

Delta Tau 24E2A - Overall Wiring Diagram

Delta Tau 24E2A
63 pages
Print Icon
To Next Page IconTo Next Page
To Next Page IconTo Next Page
To Previous Page IconTo Previous Page
To Previous Page IconTo Previous Page
Loading...
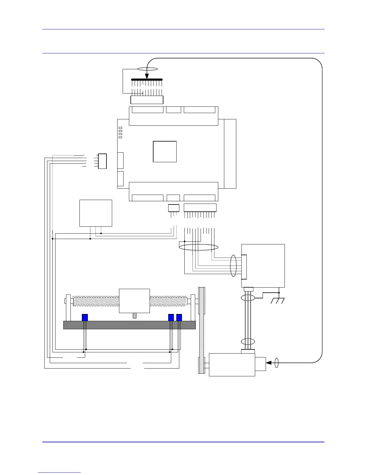
Accessory 24E2A
Overall Wiring Diagram
FLG_RTN
Servo Motor
LOAD
Amplifier
TB1
Front
TB1 Top
TB1 Bottom
T
W
V
U
GND
5V
C/
C
B/
B
A/
A
+/- 15V
Supply
12 11 10 9 8 7 6 5 4 3 2 1
AAGND
AA+15V
AFAULT-
AFAULT+
AE_NO
AE_COM
AE_NC
DAC1B-
DAC1B+
DAC1A-
DAC1A+
12 11 10 9 8 7 6 5 4 3 2 1
3 2 1
A
A
G
N
D
A
A
-
1
5
V
Float Shield
Float
Shield
Shield
Float Shield
54 3 2 1
PLIM
MLIM
HOME
USER
y
y
y
Pos Limit
Home Flag
Neg Limit
GND +15V-15V
Shield
*Remove E85, E87, and E88
for External Power Supply
Acc-24E2A
This is a general example of a system with sourcing flags and normally open amplifier
enable output from the Acc-24E2A. For opto-isolation an external power supply is
used and E85, E87, and E88 have been removed from the Acc-24E2A.
15V
AGND
Pin#2
Pin#3
Connections 15

Table of Contents

Related product manuals