EasyManua.ls Logo

Edirol PC-80 - Playing Back Recorded Audio in SONAR LE; Playing Back Recorded Audio Data; Recording PC-80 Synthesizer Audio Output

Edirol PC-80
136 pages
Print Icon
To Next Page IconTo Next Page
To Next Page IconTo Next Page
To Previous Page IconTo Previous Page
To Previous Page IconTo Previous Page
Loading...
55
Recording your performance in sequencer software (SONAR LE)
Now let’s play back the data you recorded.
Starting and stopping playback
Playing back the recorded performance
When you want to Do this
Start playback
• Press the
Space
key
• Click
• Execute the
Transport | Play
command
Stop
• Press the
Space
key
• Click
• Execute the
Transport | Stop
command
Rewind to the beginning of the
project
• Press the
“w”
key
• Click
• Execute the
Transport | Rewind
command
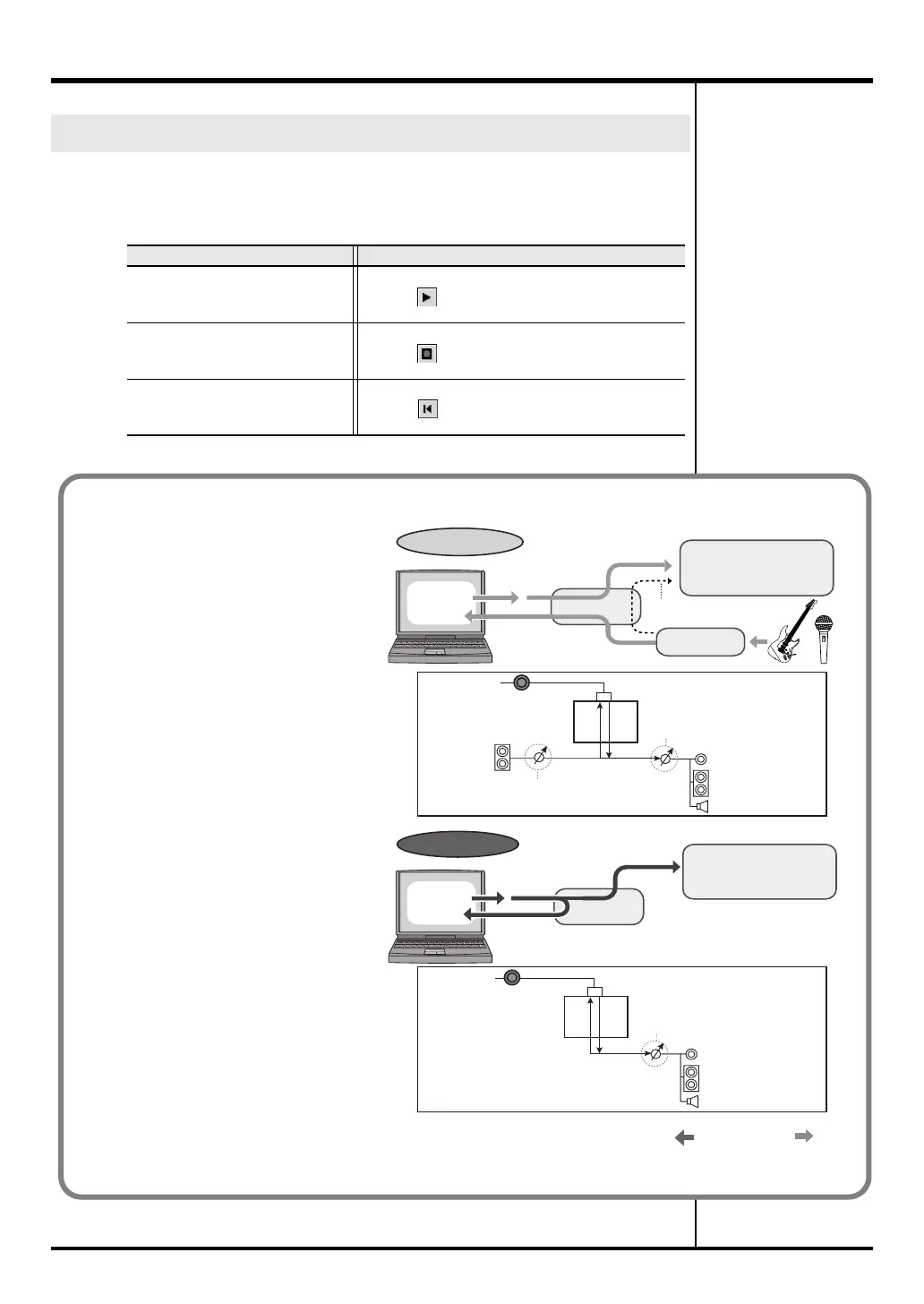
Recording the output of the PC-80 synthesizer as audio
The audio that can be recorded by
your synthesizer software will differ
depending on how the PC-80’s
Loopback function is set.
If the Loopback function is turned off,
the audio from the mic or guitar
connected to the PC-80’s audio input
jacks will be sent to the computer.
If the Loopback function is turned on,
the audio from the sequencer or other
software being output from the
computer will be routed through the
PC-80 and returned to the computer.
If you want the sound of the PC-80
software synthesizer to be recorded as
audio on the computer, turn the
Loopback function on.
* If SONAR LE’s Input Monitor
setting is on when you record, high
volumes may damage the speakers.
Please turn the Input Monitor setting
off.
For details on how to turn the
Loopback function on/off, refer to
Loopback On/Off
(p. 88).
USB CODEC
MASTER VOLUME
USB audio
USB audio
PC-80
audio output
PC-80 USB
PC-80 USB
USB connector
USB indicator
USB connector
USB indicator
Speakers
Headphone jack
USB CODEC
MASTER VOLUME
Input level knob
Audio input
jacks
When Direct Monitor is on
Master output jacks
Sub-woofer output jack
Loopback off
Loopback on
Audio flow
Sequencer
software
Sequencer
software
PC-80 speakers,
headphones, master output,
sub-woofer output
PC-80 speakers,
headphones, master output,
sub-woofer output
Speakers
Headphone jack
Master output jacks
Sub-woofer output jack
PC-80_e.book 55 ページ 2005年11月10日 木曜日 午前11時34分

Table of Contents

Related product manuals