EasyManua.ls Logo

Emcotec RC Electronic DPSI RV Mini 5 Magic - Page 37

Default Icon
54 pages
Print Icon
To Next Page IconTo Next Page
To Next Page IconTo Next Page
To Previous Page IconTo Previous Page
To Previous Page IconTo Previous Page
Loading...
DPSI RV Mini Family Operating Instructions Version 1.0
Page 37 of 54
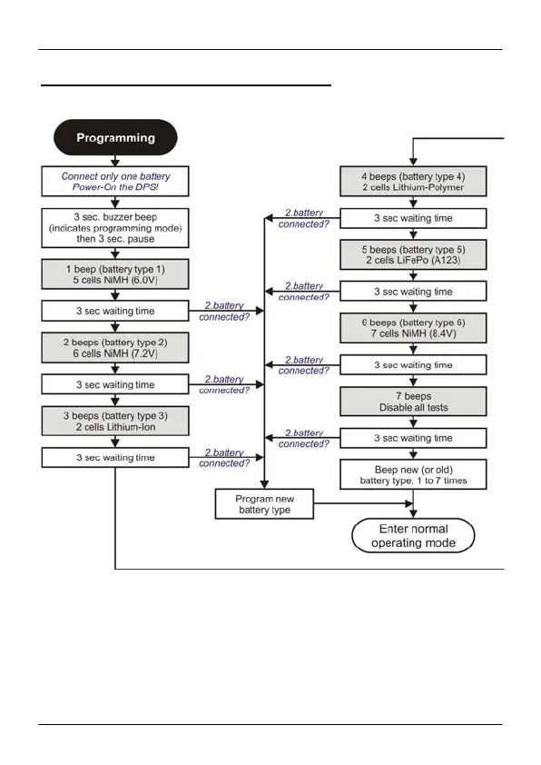
Programming the battery type at a glance:

Related product manuals