EasyManua.ls Logo

EMTELLE FIBREFLOW - Pressure Testing

Default Icon
124 pages
Print Icon
To Next Page IconTo Next Page
To Next Page IconTo Next Page
To Previous Page IconTo Previous Page
To Previous Page IconTo Previous Page
Loading...
INNOVATION AND FLEXIBILITY
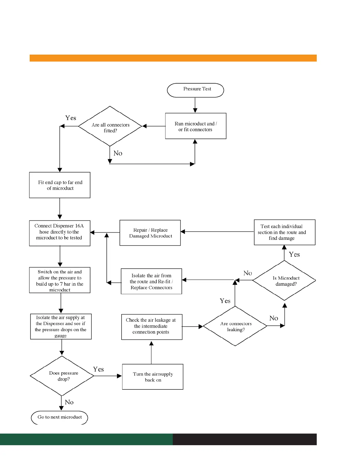
Pressure Testing
9 Fibre blowing
“This document is intended as a guide only. Whilst the information it contains is believed to be correct, Emtelle can take no responsibility for actions taken based on the information contained in this document. Emtelle reserves the
right to make changes to this document without notice. All sales of product are subject to Emtelle’s terms and conditions of sale only, which can be found on Emtelle’s website.”
85
INNOVATION AND FLEXIBILITY

Table of Contents