EasyManua.ls Logo

Frick RXB PLUS - Page 59

Frick RXB PLUS
66 pages
Print Icon
To Next Page IconTo Next Page
To Next Page IconTo Next Page
To Previous Page IconTo Previous Page
To Previous Page IconTo Previous Page
Loading...
RXB PLUS ROTARY SCREW COMPRESSOR UNITS S70-101 IOM
Page 59
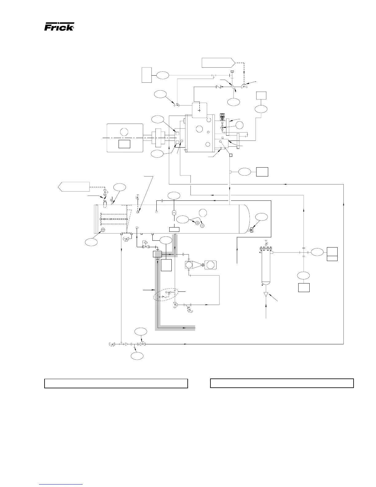
P & I DIAGRAM, Models 24, 30, 39, & 50 w/Full-Lube Oil Pump
MAINTENANCE
SUCTION GAS TO
THE COMPRESSOR
DISCHARGE GAS
FROM THE UNIT
AC
LPA
LPCO
OC
PE
4
TE
1
PE
3
HPA
HPCO
TE
3
PE
1
NV
SV
4
TE
2
HTR
1
PSV
1
LSL
1
SG
SG
NV
STR
TE
4
SV
3
HV
1
1MLC
2MLC
16
19
17
10
7
11
12
1
6
20
15
5
4
SHIPPED LOOSE
3
2
8
M-1
C-1
OIL CHARGE
STOP/CHECK VALVE
NOTE:THIS VALVE
INCLUDES INTERNAL
CHECK VALVE
DTA
DTCO
HTA
HTCO
LICO
FROM OIL
COOLER OR
SEPARATOR
ORIFICE TO
RESTRICT OIL
FLOW AT
START-UP
TO OIL COOLER
OR FILTER
PIPING
WITH NO
OIL PUMP
PM-1P-1
V-1
LTA
LT CO
OHTR
OPA
OPCO
RXBPI50
LLCO
F-1
CYCLING
OIL PUMP
OPTION
FROM OIL
RELIEF VALVE
ON OIL COOLER
(OPTIONAL)
CONNECTION DESCRIPTION
1 MAIN OIL SUPPLY
2 SLIDE VALVE POSITION
3 LOW Vi LIQUID INJECTION
4 HIGH Vi LIQUID INJECTION
5 ECONOMIZER
7 SUCTION PRESSURE
8 CLOSED THREAD
10 DISCHARGE PRESSURE
11 LIQUID INJECTION BLEED LINE
12 COALESCER BLEED LINE
15 VENT UNLOADING
16 THERMO WELL
18 OIL INJECTION
19 SUCTION PRESSURE
20 SEAL WEEPAGE
NOTES
PRESSURE TRANSDUCER INDICATE:
PE1 OIL PRESSURE (MAINIFOLD)
PE3 DISCHARGE PRESSURE
PE4 SUCTION PRESSURE
TEMPERATURE PROBES INDICATE:
TE1 SUCTION GAS TEMPERATURE
TE2 DISCHARGE GAS TEMPERATURE
TE3 LUBE OIL TEMPERATURE
TE4 SEPARATOR OIL TEMPERATURE
SOLENOID VALVE FUNCTION:
SV1 ENERGIZE UNLOAD SLIDE VALVE
SV2 ENERGIZE LOAD SLIDE VALVE
SV3 ENERGIZE INCREASE VOLUME RATIO
SV4 ENERGIZE DECREASE VOLUME RATIO

Table of Contents

Related product manuals