EasyManua.ls Logo

Galil Motion Control DMC-4123 - DMC-41 X3 Functional Elements; Microcomputer Section; Motor Interface

Galil Motion Control DMC-4123
237 pages
Print Icon
To Next Page IconTo Next Page
To Next Page IconTo Next Page
To Previous Page IconTo Previous Page
To Previous Page IconTo Previous Page
Loading...
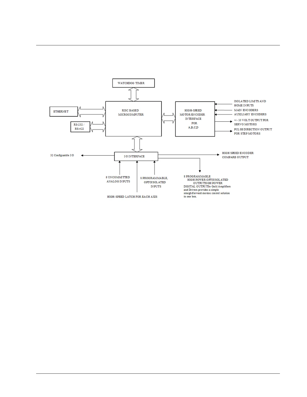
DMC-41x3 Functional Elements
The DMC-41x3 circuitry can be divided into the following functional groups as shown in Figure 1.4 and discussed
below.
Figure 1.4: DMC-41x3 Functional Elements
Microcomputer Section
The main processing unit of the controller is a specialized Microcomputer with RAM and Flash EEPROM. The RAM
provides memory for variables, array elements, and application programs. The flash EEPROM provides non-volatile
storage of variables, programs, and arrays. The Flash also contains the firmware of the controller, which is field
upgradeable.
Motor Interface
Galil’s GL-1800 custom, sub-micron gate array performs quadrature decoding of each encoder at up to 15 MHz.
For standard servo operation, the controller generates a ±10 volt analog signal (16 Bit DAC). For stepper motor
operation, the controller generates a step and direction signal.
Communication
The communication interface with the DMC-41x3 consists of high speed 100bT Ethernet and a USB programming
port.
General I/O
The DMC-41x3 provides interface circuitry for 8 bi-directional, optoisolated inputs, 8 optoisolated outputs and 8
analog inputs with 12-Bit ADC (16-Bit optional). Unused auxiliary encoder inputs may also be used as additional
Chapter 1 Overview ▫ 8 DMC-41x3 User Manual

Table of Contents