EasyManua.ls Logo

Gree GMV-S280W/A-X

Gree GMV-S280W/A-X
391 pages
To Next Page IconTo Next Page
To Next Page IconTo Next Page
To Previous Page IconTo Previous Page
To Previous Page IconTo Previous Page
Loading...
GMV5 Home DC Inverter Multi VRF Units
303
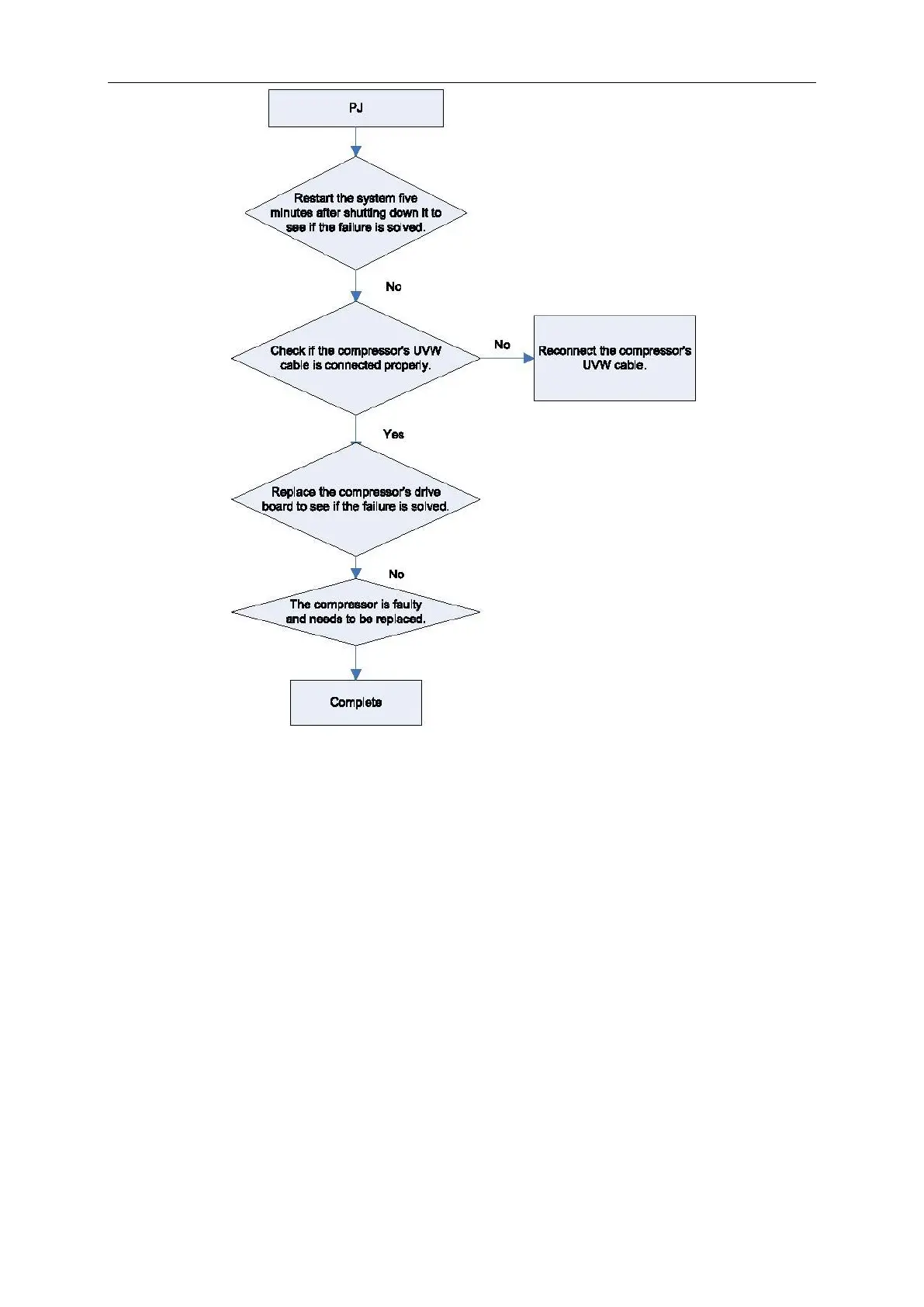
Analysis of faults in the inverter fan drives control system
(1) Communication failure between the fans drive board and control board (outdoor fault C3)

Table of Contents

Related product manuals