EasyManua.ls Logo

Gree GMV-S280W/A-X

Gree GMV-S280W/A-X
391 pages
To Next Page IconTo Next Page
To Next Page IconTo Next Page
To Previous Page IconTo Previous Page
To Previous Page IconTo Previous Page
Loading...
GMV5 Home DC Inverter Multi VRF Units
91
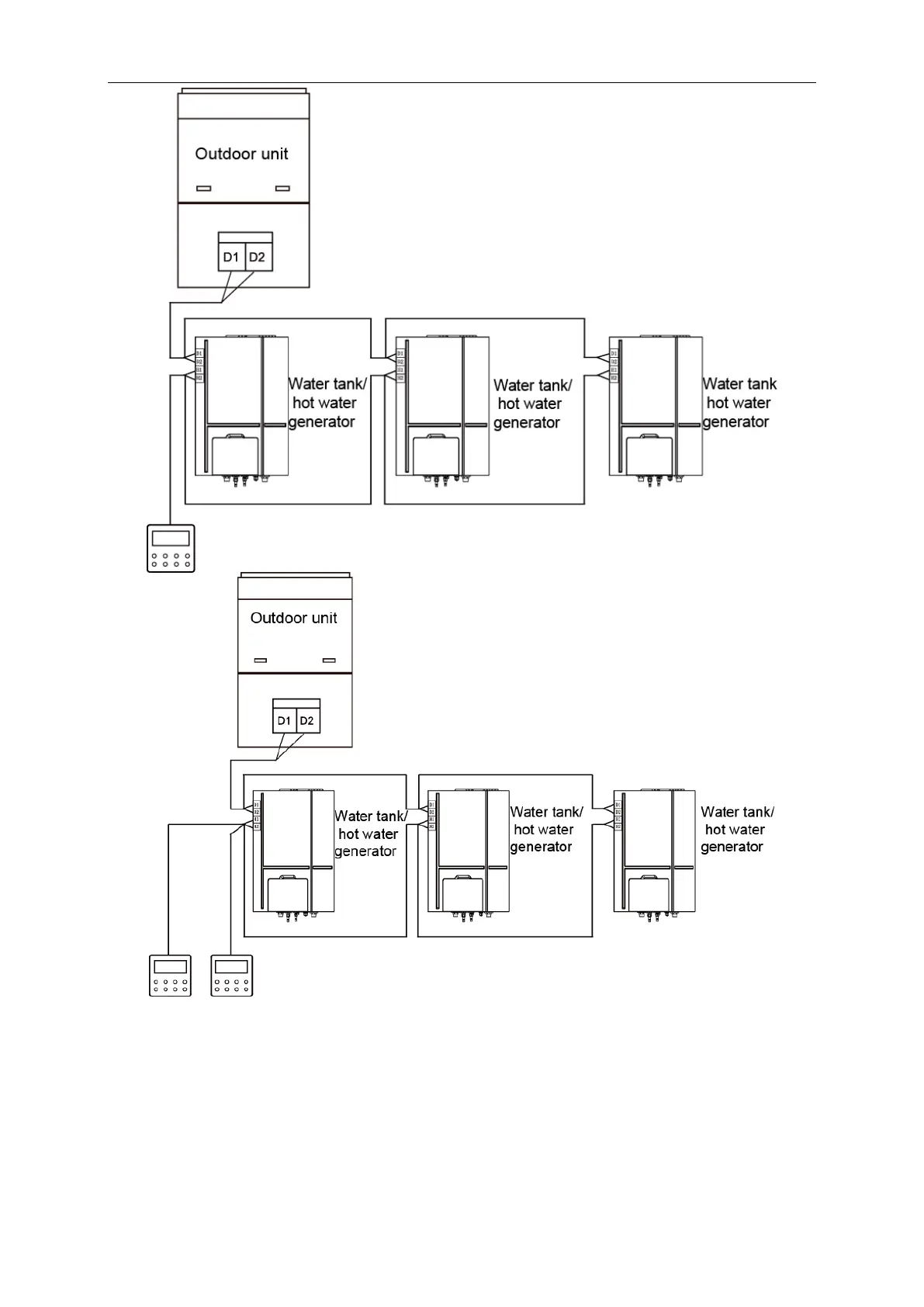
Wiring instructions:
(1) When one wired controller controls multiple hydro boxes simultaneously, the wired
controller can connect to any one hydro box, but all the connected units must be hydro
boxes. The total quantity of hydro box controlled by wired controller can't exceed 3 sets,
and the connected hydro box must be within the same network.
(2) When two wired controllers control one hydro box, the addresses of those two wired
controllers should be different. Please refer to section 4.3.2.2 for the setting method.
(3) When two wired controllers control multiple hydro boxes, wired controller can connect to

Table of Contents

Related product manuals