EasyManua.ls Logo

HBM Spider8 - Page 70

HBM Spider8
132 pages
Print Icon
To Next Page IconTo Next Page
To Next Page IconTo Next Page
To Previous Page IconTo Previous Page
To Previous Page IconTo Previous Page
Loading...
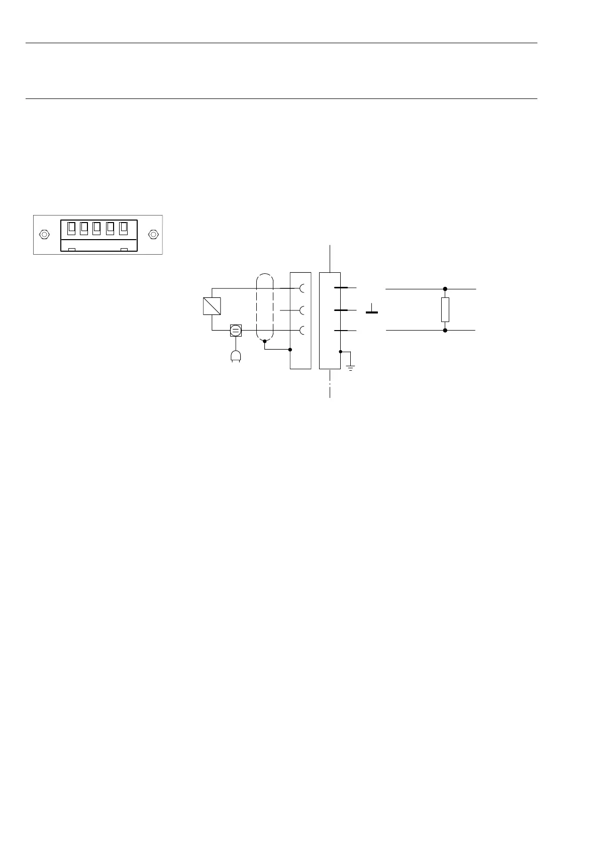
51432
mounted
terminal connector
0 . . .+20mA
4
1
3
+
-
+
-
+
Supply voltage
I
i
I
i
Input resistance for
DC power sources:
5
5-pin socket
Ground,
potential-
segregated
-
D-20
Connecting Ý Connecting transducers
Spider8
Connecting to DC module SR01 (Spider8-01)
Transmitter with external supply voltage

Related product manuals