EasyManua.ls Logo

HBM Spider8 - Potentiometer

HBM Spider8
132 pages
Print Icon
To Next Page IconTo Next Page
To Next Page IconTo Next Page
To Previous Page IconTo Previous Page
To Previous Page IconTo Previous Page
Loading...
9
15
1
8
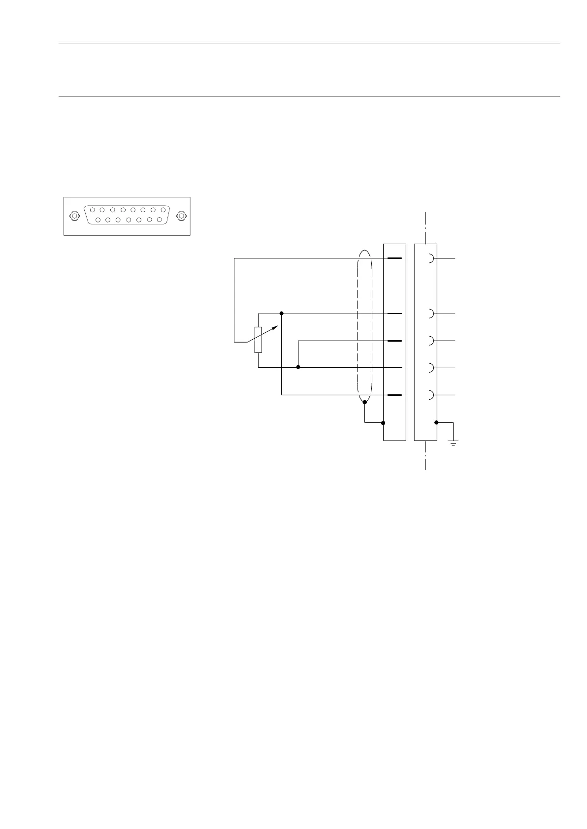
15-pin socket
D-23
Connecting Ý Connecting transducers
Spider8
3.6 Potentiometer
Connection to carrier-frequency module SR55, SR30
Potentiometric transducers are passive transducers.
Example: potentiometric displacement transducer with a nominal
displacement of 10mm.
8
5
13
12
6
wh
bk
bu
gn
gy
Measurement signal
Bridge excitation
voltage
Sensor circuit
Sensor circuit
Bridge excitation
voltage
1
2
3
3’
2’
15-pin socket
Programming: S/G half bridge
Measuring range 500mV/V

Related product manuals