EasyManua.ls Logo

HBM Spider8 - Single S;G Using Three-Wire Connection

HBM Spider8
132 pages
Print Icon
To Next Page IconTo Next Page
To Next Page IconTo Next Page
To Previous Page IconTo Previous Page
To Previous Page IconTo Previous Page
Loading...
9
15
1
8
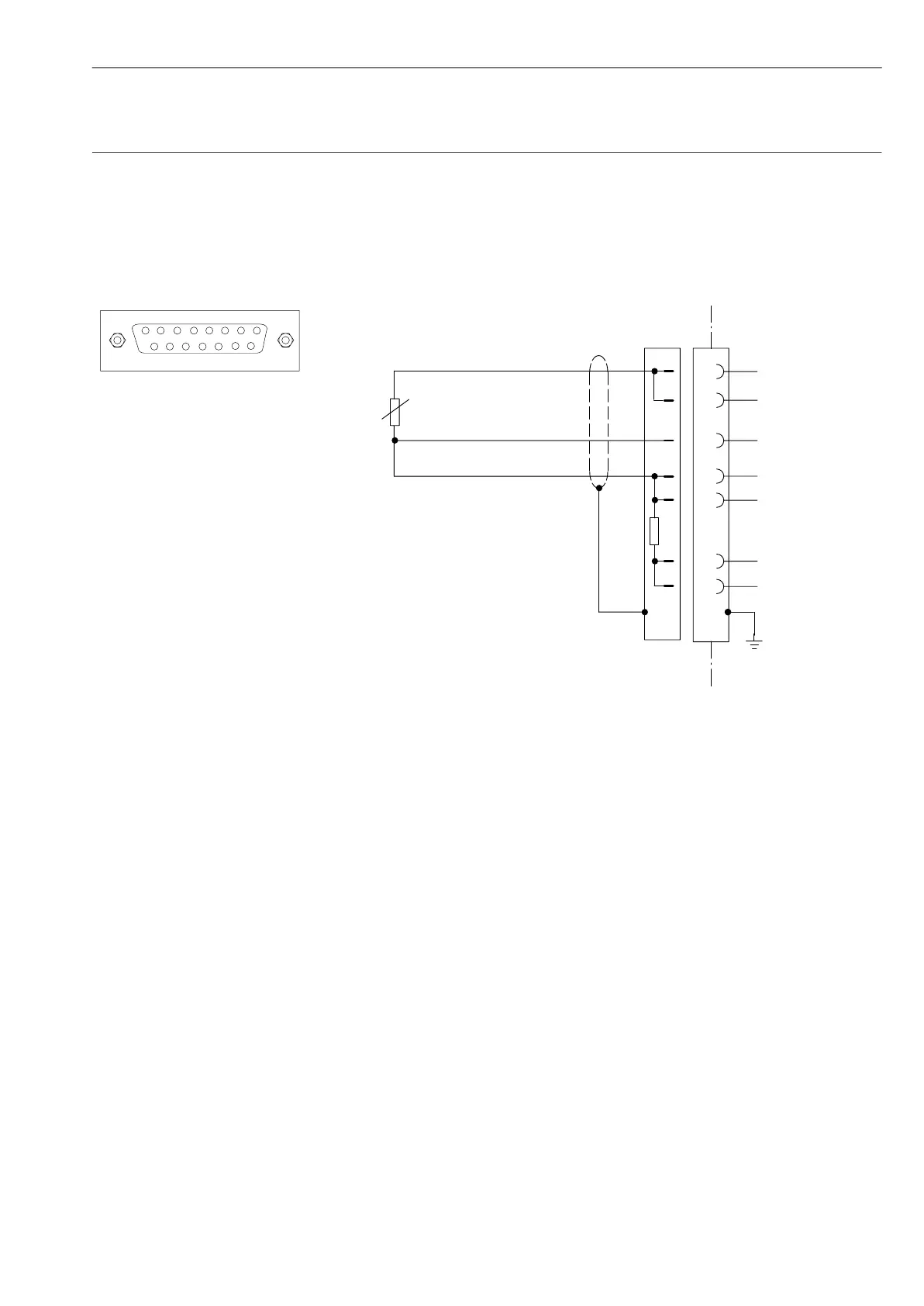
15-pin socket
8
5
12
Measurement signal
Bridge excitation
voltage
Sensor circuit
Sensor circuit
Bridge excitation
voltage
1
2
3
3’
2’
13
6
R
E
= compensating resistor
bk
wh
bu
Active S/G
e.g. rosette
R
E
R
E
= R
S/G
Every R
E
error also
affects the S/G
measurement uncertainty
15-pin socket
Free
Free
7
14
D-13
Connecting Ý Connecting transducers
Spider8
Connection to carrier-frequency module SR55
3.1.3 Single S/G using three-wire connection

Related product manuals