EasyManua.ls Logo

HBM Spider8 - DC Power Sources

HBM Spider8
132 pages
Print Icon
To Next Page IconTo Next Page
To Next Page IconTo Next Page
To Previous Page IconTo Previous Page
To Previous Page IconTo Previous Page
Loading...
51432
mounted
terminal connector
D-21
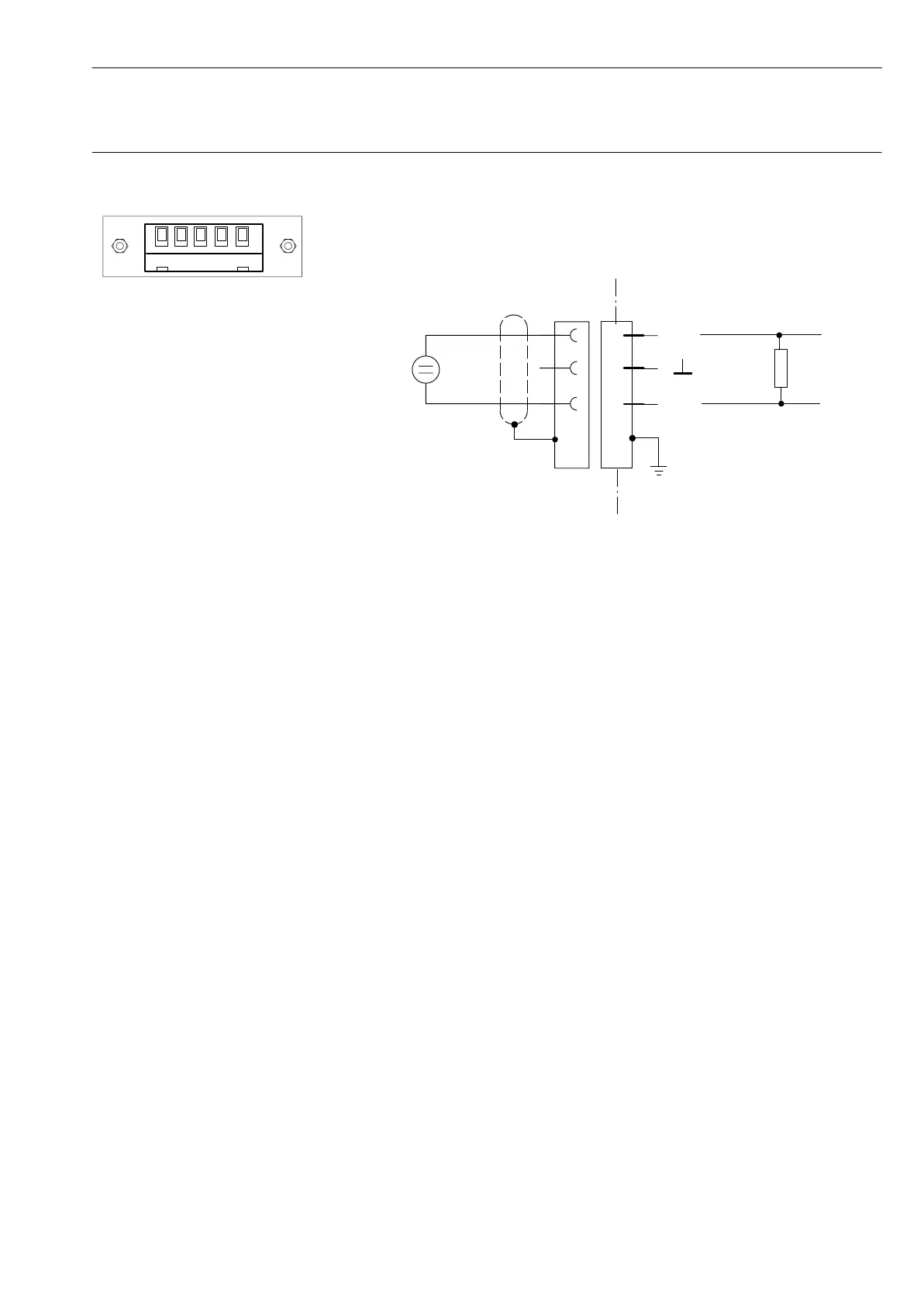
Connecting Ý Connecting transducers
Spider8
3.4 DC power sources
Connecting to DC module SR01 (Spider8-01)
+
-
±20mA; ±200mA
3
1
4
+
-
I
R
L
= 5
I
i
I
i
Ground,
potential-
segregated
5-pin socket

Related product manuals