EasyManua.ls Logo

Honeywell Spyder 5 - Page 100

Honeywell Spyder 5
113 pages
Print Icon
To Next Page IconTo Next Page
To Next Page IconTo Next Page
To Previous Page IconTo Previous Page
To Previous Page IconTo Previous Page
Loading...
SPYDER MODEL 5 ENGINEERING TOOL – USER GUIDE
31-00282ES-01 100
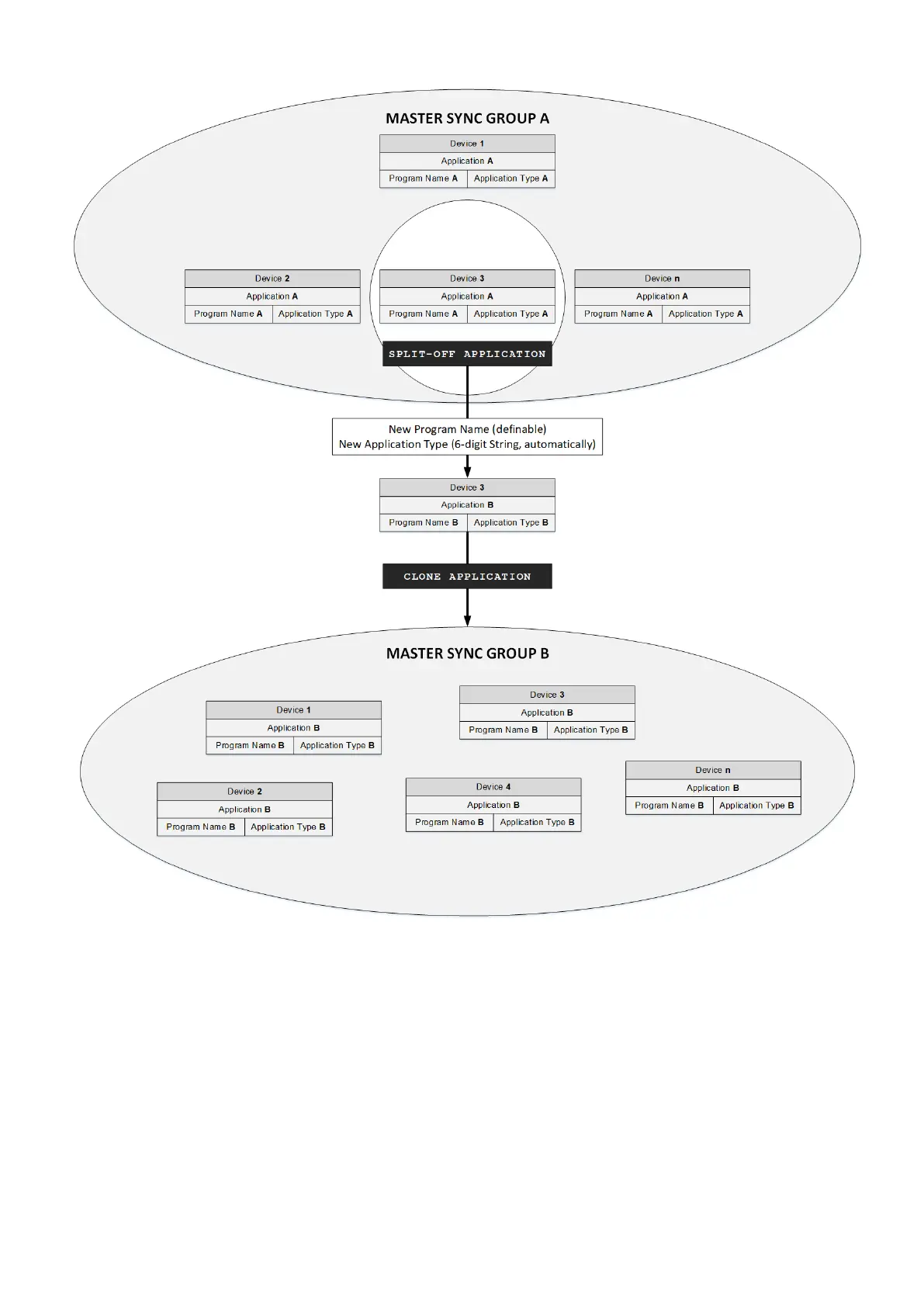
Fig. 15. Splitting-Off and Cloning Application

Table of Contents

Other manuals for Honeywell Spyder 5

Related product manuals