EasyManua.ls Logo

HP Vizualize,Visualize b2000 - Figure 3-4. HP-UX Troubleshooting Flowchart

HP Vizualize,Visualize b2000
204 pages
Print Icon
To Next Page IconTo Next Page
To Next Page IconTo Next Page
To Previous Page IconTo Previous Page
To Previous Page IconTo Previous Page
Loading...
46 Chapter 3
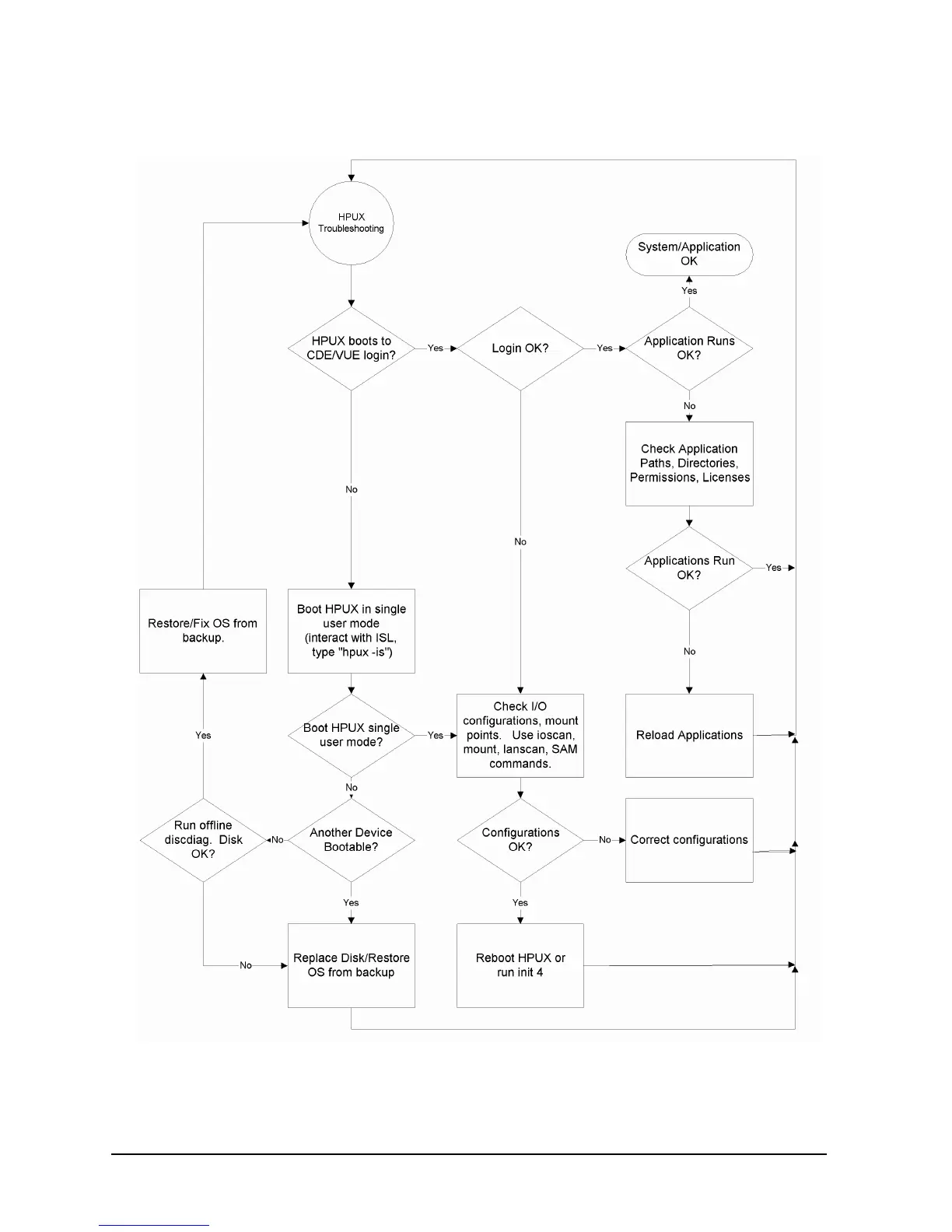
Troubleshooting
Flowcharts for Troubleshooting
Figure 3-4. HP-UX Troubleshooting Flowchart

Table of Contents

Related product manuals