EasyManua.ls Logo

Hytera PT580 - Chassis Disassembly

Hytera PT580
104 pages
Print Icon
To Next Page IconTo Next Page
To Next Page IconTo Next Page
To Previous Page IconTo Previous Page
To Previous Page IconTo Previous Page
Loading...
Service Manual
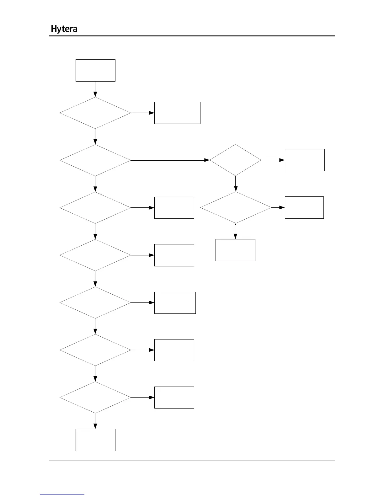
No Audio from Speaker
Check whether the
transmitter is normal. [1]
Refer to the section
No Audio during
Talk.
Check whether the main
board is damaged. [2]
Check whether the
speaker and the cable
are normal. [5]
Replace the
speaker or cable.
Check U7215 or U7202
is normal. [6]
Replace U7215
or U7202.
Check whether U7201
outputs audio.
Check the parts
between the PA
and the analog
switch.
Check whether the PA
works normally. [7]
Repair U7201.
Check the 70-pin
connector on the MMI
board is normal.
Repair J7001.
No audio from
the speaker
Check the parts
between J7001
and U7201.
N
o
Yes
No
Yes
Yes
No
Yes
No
Yes
No
Yes
No
Yes
No
Check whether
the I/Q signal is
normal. [3]
No
Refer to the
sectionRF
POWER
Circuit.
Check whether
the MIC signal input to
the baseband processor
is normal. [4]
No
Check the 70-pin
socket and the
related parts.
Yes
Yes
Check the
baseband
processor.
32

Table of Contents

Related product manuals