EasyManua.ls Logo

Hytera PT580 - Parts List 1

Hytera PT580
104 pages
Print Icon
To Next Page IconTo Next Page
To Next Page IconTo Next Page
To Previous Page IconTo Previous Page
To Previous Page IconTo Previous Page
Loading...
Service Manual
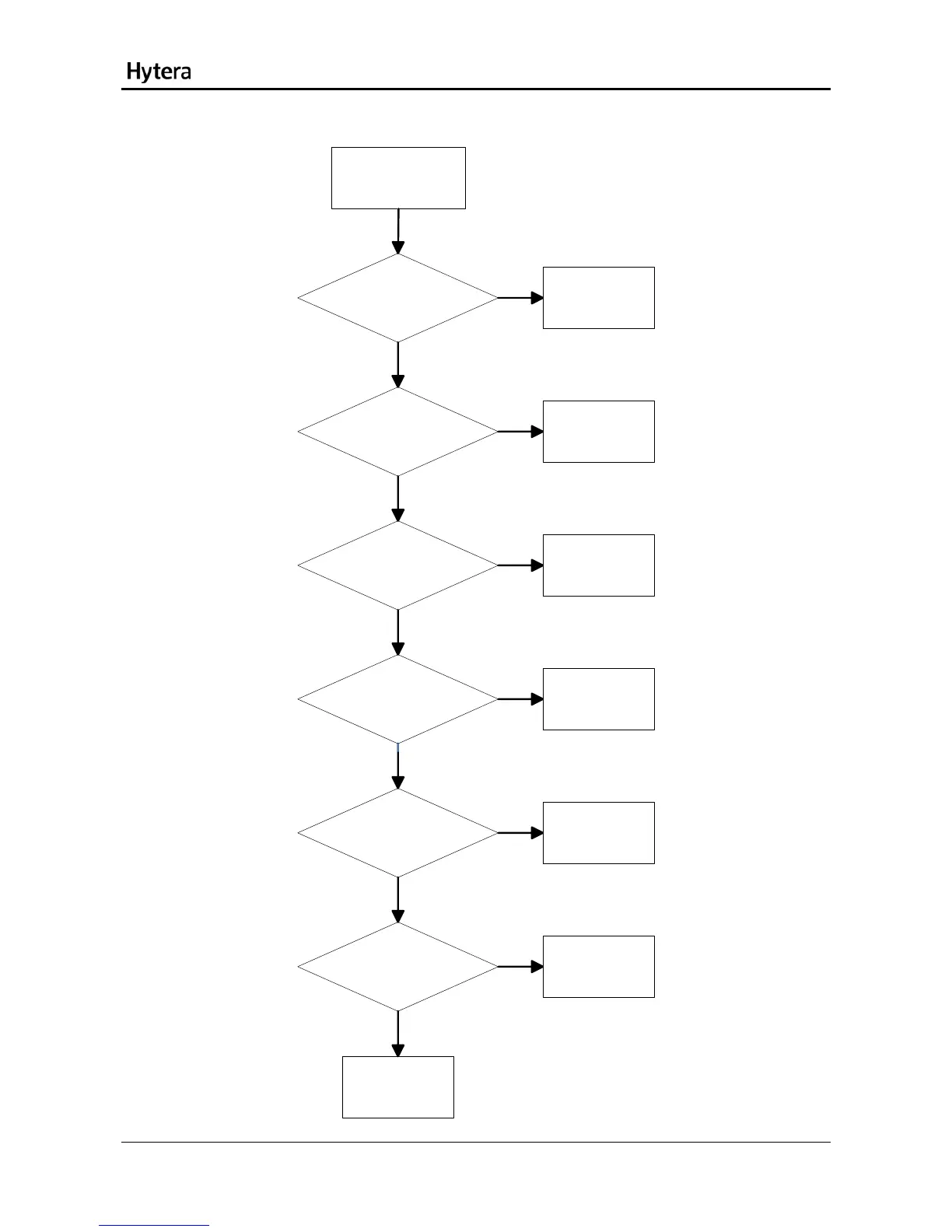
Abnormal Earpiece
Check whether the
earpiece is assembled
properly. [1]
Re-assemble the
earpiece.
Check whether the
FPC for the accessory is
normal. [2]
Replace the
FPC.
Check whether the
small board for the
earpiece is normal. [3]
Replace the front
panel.
Check whether U7210 is
normal. [4]
Repair U7210.
Check whether the 70-
pin connector is normal.
[5]
Repair the board-
to-board
connector.
Check whether the
OPT SEL
level is normal. [6]
Check the OPT
SEL.
Abnormal earpiece at
the accessory jack
Check U7201. [7]
Yes
Yes
Yes
Yes
Yes
Yes
No
No
No
No
No
No
41

Table of Contents

Related product manuals