EasyManua.ls Logo

Hytera PT580 - FPC for Earpiece Disassembly

Hytera PT580
104 pages
Print Icon
To Next Page IconTo Next Page
To Next Page IconTo Next Page
To Previous Page IconTo Previous Page
To Previous Page IconTo Previous Page
Loading...
Service Manual
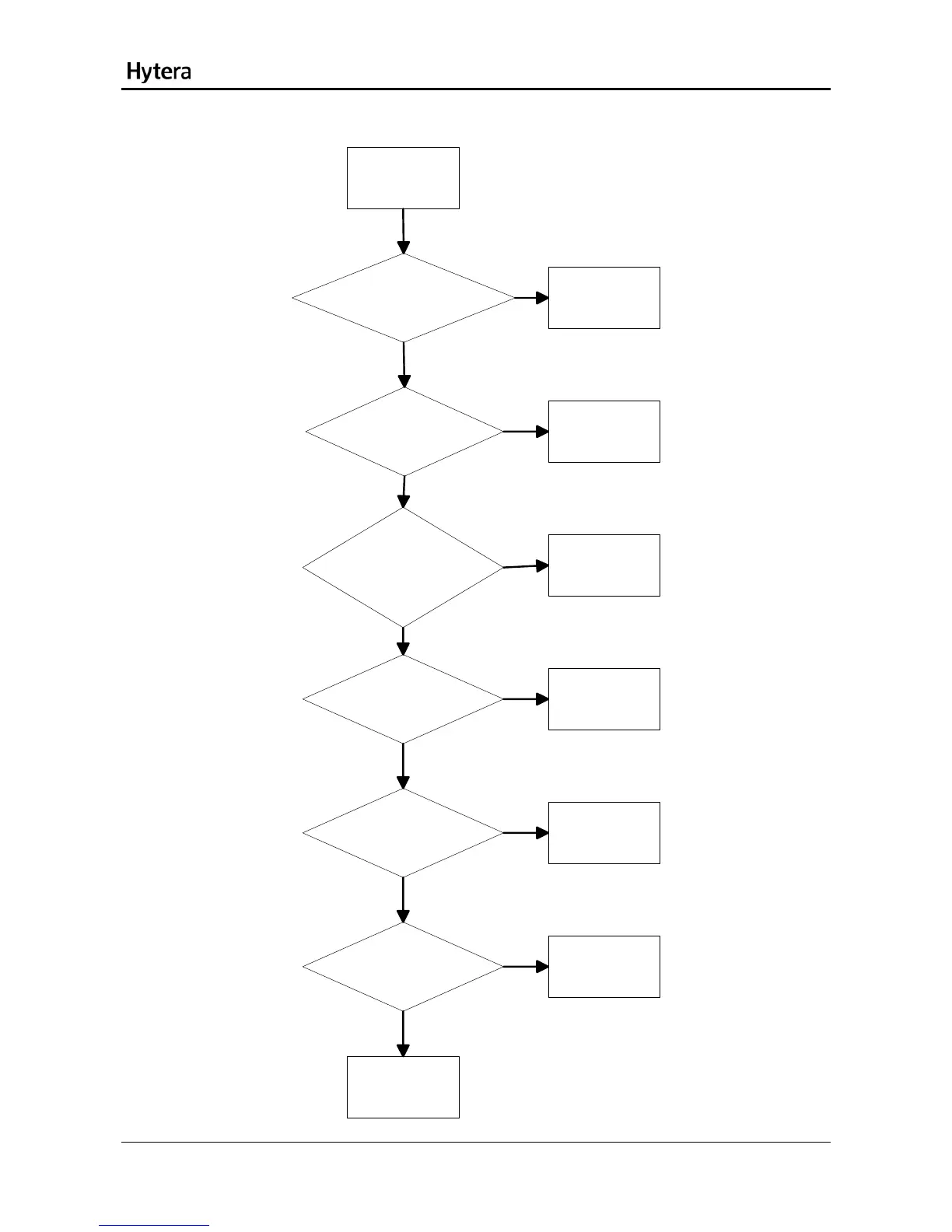
Encoder Switch
Check whether
the 10-pin connector on the
MMI board is normal? [1]
Replace the
connector.
Check whether the
FPC for the encoder
switch is normal. [2]
Replace the
FPC.
Check whether
the 70-pin connector on
the MMI board is
normal? [ 3]
Repair the
connector.
Check whether the
middle shielding case is
assembled properly. [4]
Check the middle
shielding case.
Check whether the
70-pin connector on the
main board is normal.[5]
Repair the
connector.
Check whether the
FPGA on the main
board works normally?
Replace U2401.
Abnormal
encoder switch
Check the
encoder switch.
Yes
Yes
Yes
Yes
Yes
Yes
No
No
No
No
No
No
36

Table of Contents

Related product manuals