EasyManua.ls Logo

Hytera PT580 - Motor Disassembly; Precautions for Assembly

Hytera PT580
104 pages
Print Icon
To Next Page IconTo Next Page
To Next Page IconTo Next Page
To Previous Page IconTo Previous Page
To Previous Page IconTo Previous Page
Loading...
Service Manual
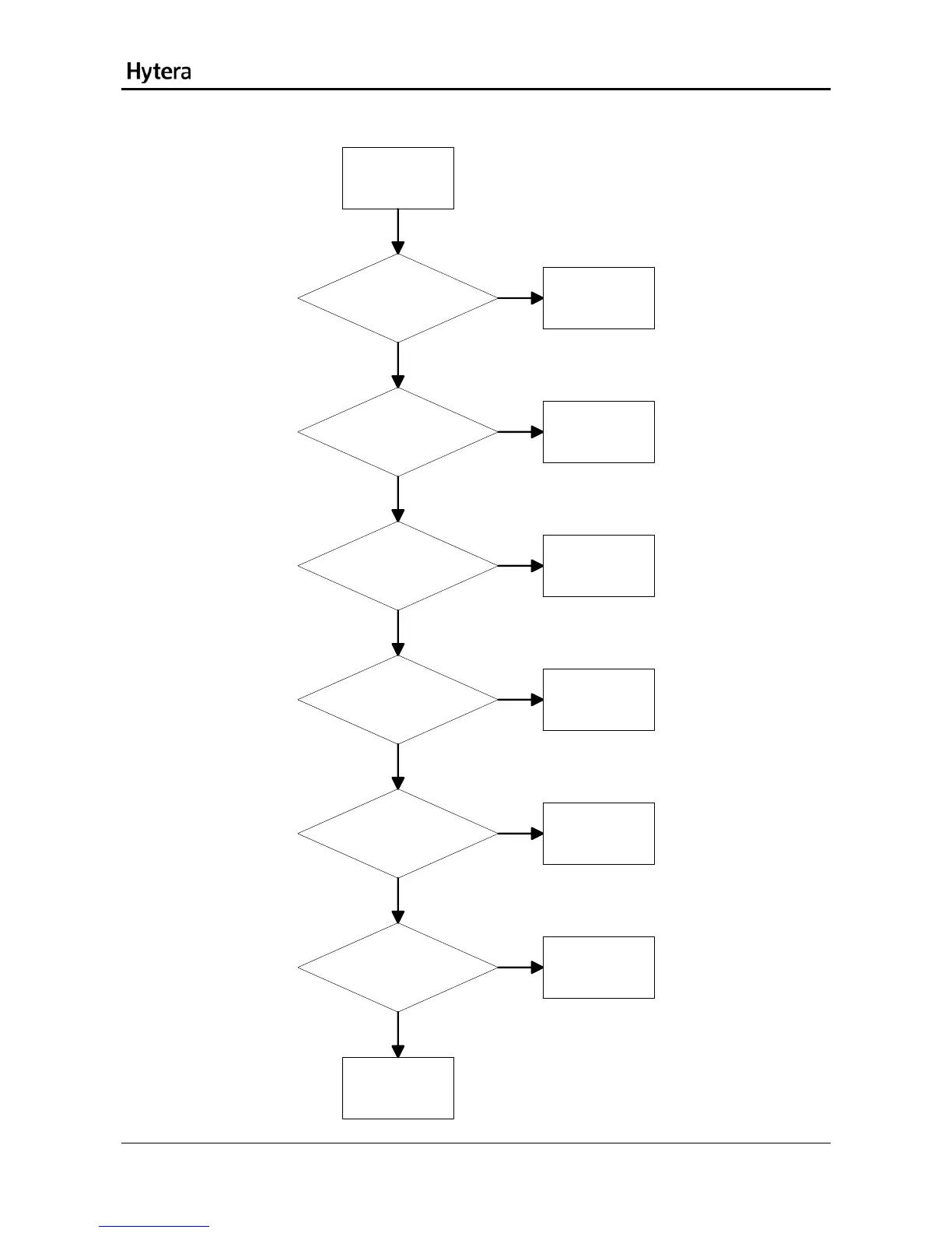
Accessory Jack
Check whether the
small board for the
earpiece is normal. [1]
Replace the front
case.
Check whether the
FPC for the accessory is
normal. [2]
Replace the
FPC.
Check whether the
connector on the MMI
board is normal. [3]
Repair the
connector.
Check whether U7204 is
normal.
Check U7204.
Check whether the
70-pin connector is
normal. [4]
Repair the
connector.
Check whether U2001 is
normal.
Check U2001.
Abnormal serial
port at the
accessory jack
Check the serial
port software. [5]
Yes
Yes
Yes
Yes
Yes
Yes
No
No
No
No
No
No
39

Table of Contents

Related product manuals