EasyManua.ls Logo

joule Modul-AIR All-E - Modul-AIR Mechanical Schematic; Modul-AIR All-E - 1 DHW & 1 Radiator Zone

joule Modul-AIR All-E
116 pages
Print Icon
To Next Page IconTo Next Page
To Next Page IconTo Next Page
To Previous Page IconTo Previous Page
To Previous Page IconTo Previous Page
Loading...
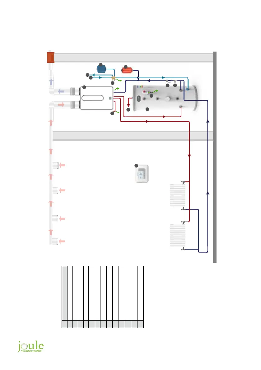
43Modul-AIR Exhaust Air Heat Pump Installation Guide
Modul-AIR Mechanical Schematic
Modul-AIR All-E - 1 DHW & 1 Radiator Zone
H
Kitchen
BathroomEnsuite Utility
Description
B
Modul-AIR Hot Water Tank
A
Tundish
C
Modul-AIR Heat Pump
D
E
Potable Expansion Vessel
Heating Expansion Vessel
F Opentherm thermostat
G Fill & Flush Valve
H
I
Filterball
J
Hot Outlet
K Balanced Cold Outlet
L
M
Mains/Boosted Cold Inlet
Pressure Relief Valve
G
B
E
C
D
I
D
J
M
L
K
A
MEV Ventilation
Modul-AIR ALL-E
F
Inlet Control Group
Descriptio
n
B
Modul-AIR Hot Water Tank
A
Tundish
C
Modul-AIR Heat Pump
D
E
Potable Expansion Vessel
Heating Expansion Vessel
F
Opentherm thermostat
G Fill & Flush Valve
H
I
Filterball
J
Hot Outlet
K Balanced Cold Outlet
L
M
Mains/Boosted Cold Inlet
Pressure Relief Valve
D
MEV Ventilation
Modul-AIR ALL-E
Inlet Control Group

Related product manuals