EasyManua.ls Logo

Klimor EVO-T Plus - Page 56

Default Icon
Print Icon
To Next Page IconTo Next Page
To Next Page IconTo Next Page
To Previous Page IconTo Previous Page
To Previous Page IconTo Previous Page
Loading...
KOMPAKTOWA CENTRALA Z ODZYSKIEM CIEPŁA EVO-T +
DOKUMENTACJA TECHNICZNO-RUCHOWA
54
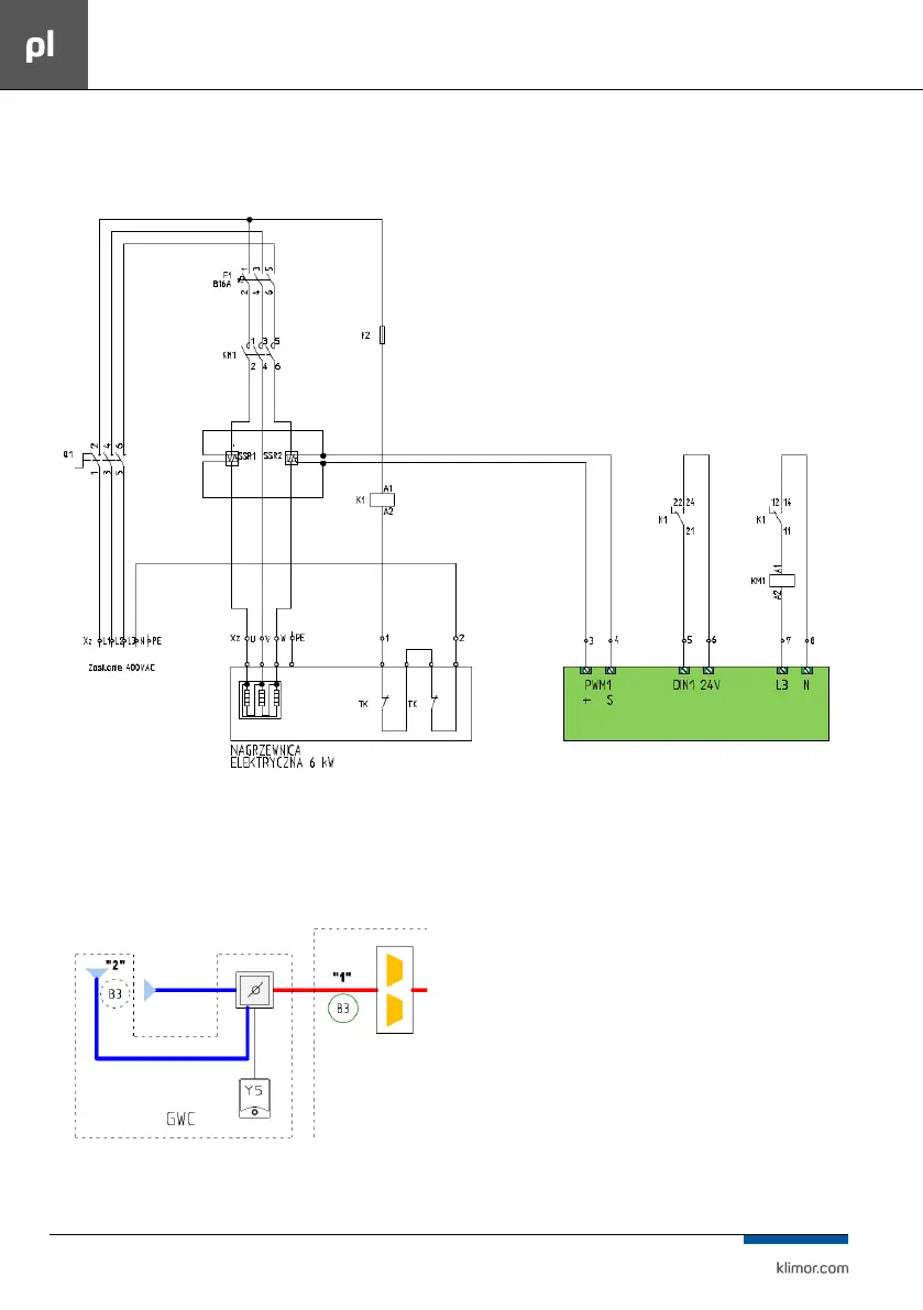
Zamontować nagrzewnicę i podłączyć do dedykowanej
sterownicy, asygnały sterujące ze sterownika EVOT+ (Prze-
wody LIYCY 2x1 [PWM1], LIYY 2x1 [DIN1-24V], LIYY 2x1
[L3-N]).
Rys. Nr 51
14.2.2 Gruntowy wymiennik ciepła
Zamontować gruntowy wymiennik ciepła. Przenieść czuj-
nik temperatury zewnętrznej z urządzenia EVOT+(„1”) na
zewnątrz („2”).
Rys. Nr 52

Table of Contents

Related product manuals