EasyManua.ls Logo

Klimor EVO-T Plus - Page 58

Default Icon
Print Icon
To Next Page IconTo Next Page
To Next Page IconTo Next Page
To Previous Page IconTo Previous Page
To Previous Page IconTo Previous Page
Loading...
KOMPAKTOWA CENTRALA Z ODZYSKIEM CIEPŁA EVO-T +
DOKUMENTACJA TECHNICZNO-RUCHOWA
56
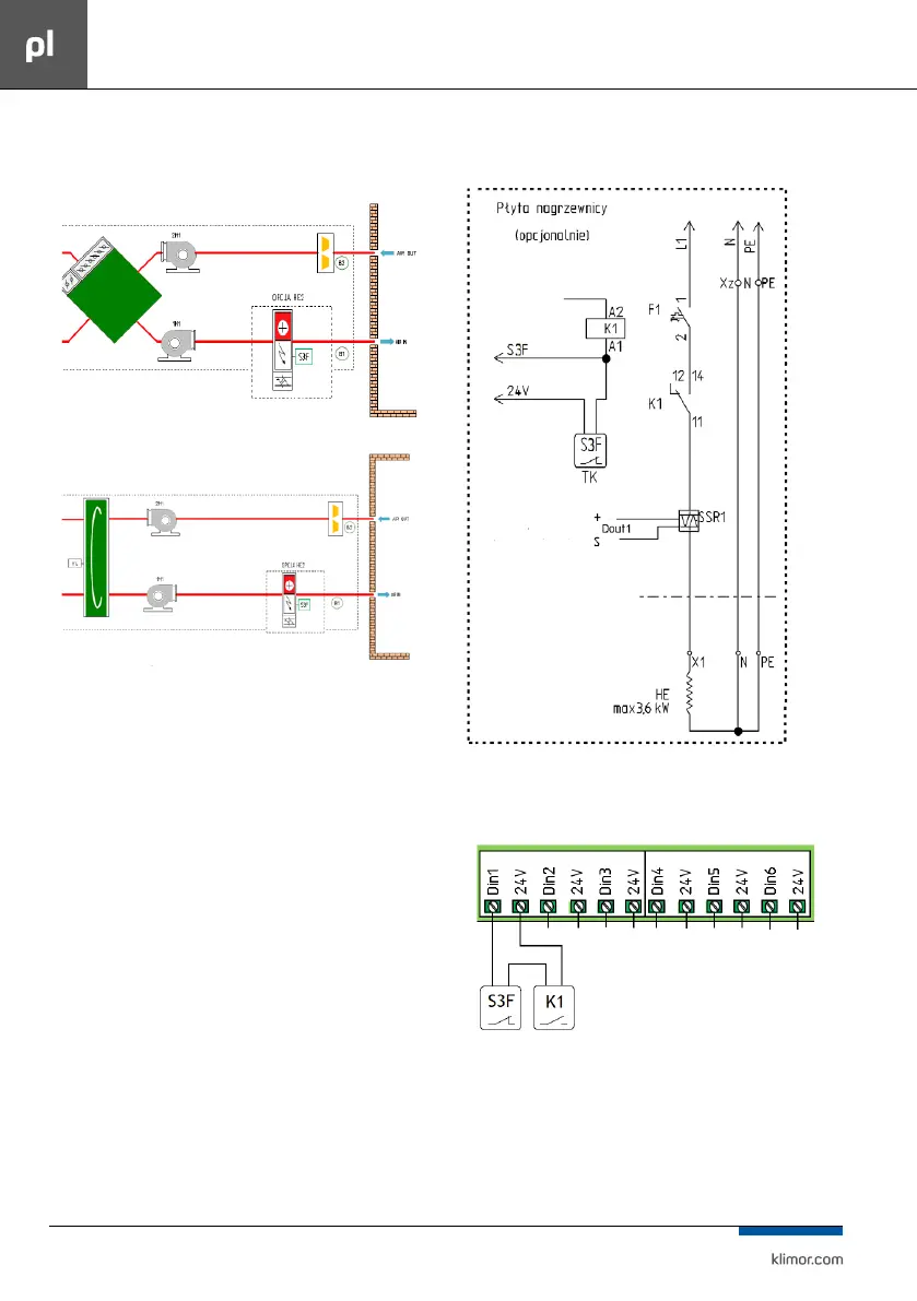
14.2.4 Nagrzewnica elektryczna wtórna
Nagrzewnica elektryczna wtórna zamontowana w części
nawiewnej wewnątrz centrali.
Rys. Nr 57
Elementy sterujące nagrzewnicą elektryczną są połączone
zgodnie ze schematem:
Rys. Nr 58
Podłączenie sygnału ztermostatu przegrzania wstępnej na-
grzewnicy elektrycznej (K1) do sterownika EVOT+
Rys. Nr 59

Table of Contents

Related product manuals