EasyManua.ls Logo

Koden CVS-128 - System Configuration

Koden CVS-128
84 pages
Print Icon
To Next Page IconTo Next Page
To Next Page IconTo Next Page
To Previous Page IconTo Previous Page
To Previous Page IconTo Previous Page
Loading...
System Configuration CVS-128/128B
x 0093112802-06
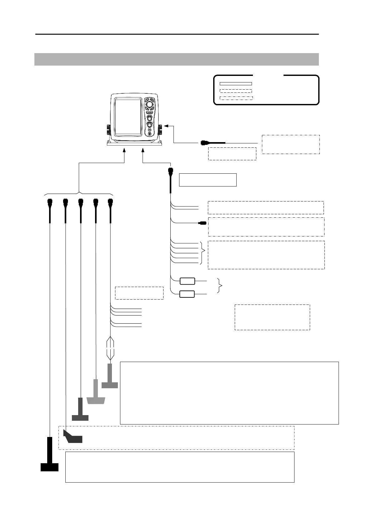
System Configuration
Connection Diagram
CVS-128
Transducer P66 (Dual frequency combination type 50 / 200 kHz)
Plastic made. E
q
ui
pp
ed with Transom.
(
Owner su
pp
l
y)
Red
Black
Note: To use the water temperature sensor / speed sensor,
The wiring of transducer connector has to be changed.
Water temperature senso
r
CVS-128/128B Display unit
With mounting bracket and hard cove
r
External power output (For GPS etc)
External speaker (For speaker with amplifier)
External navigation equipment,
+
-
Connection to the Transduce
r
Connection to the wate
r
Connection to the speed sensor
ST-80/90/100
To Transducer connector
To POWER connector
Standard configuration
Option
Owner supply
(J6 connector)
(Owner supply)
To External monitor connector
(J7 connector)
External monitor
CW-576-0.5M
(Owner supply)
CW-264A-2M
10.8 to 31.2VDC
CW-840-0.3M
Legend
external water temperature mete
r
Temperature
/
speed senso
r
NMEA circuit input output
CVS-128
Transducer TD-501C (Dual frequency combination type 50 / 200 kHz)
Rubber mold made. Equipped with Inner-hull/Ship’s bottom/Ship’s side.
Transducer TD-500T-3B / 501T-3B (Dual frequency combination type 50 / 200 kHz)
Bronze made. Equipped with Through-hull.
Transducer TD-500T-2B (Dual frequency combination type 50 / 200 kHz)
Plastic made. E
ui
ed with Inne
r
-hull.
CVS-128B
Transducer TDM-071 (38 to 75 kHz)
Transducer TDM-091D (42 to 65 kHz) (130 to 210 kHz)
Urethane mold made. Equipped with Ship’s bottom/Ship’s side

Table of Contents

Other manuals for Koden CVS-128

Related product manuals