EasyManua.ls Logo

Kollmorgen SERVOSTAR 620

Default Icon
98 pages
To Next Page IconTo Next Page
To Next Page IconTo Next Page
To Previous Page IconTo Previous Page
To Previous Page IconTo Previous Page
Loading...
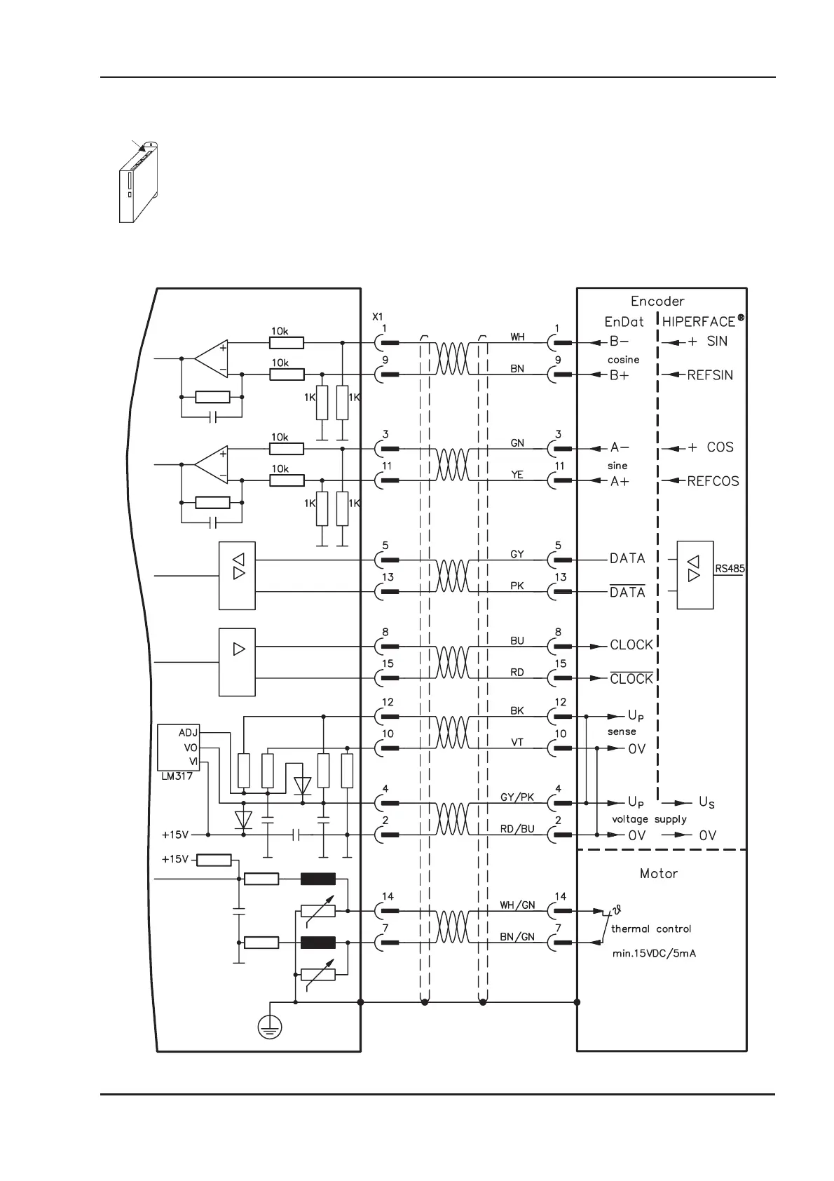
3.4.2 Encoder (X1)
As an option, our servomotors can be fit with a single-turn or multiturn sine-cosine encoder. Prefer
-
red types are ECN1313 and EQN1325.
This encoder is used by the SERVOSTAR 600 as a feedback device for drive tasks which require
highly precise positioning or extremely smooth running.
If lead lengths of more than 50m are planned, please consult our customer service.
The thermostat contact in the motor is connected via the encoder cable to the SERVOSTAR 600
and evaluated there.
SERVOSTAR
®
601...620 Installation Manual 41
Kollmorgen 03/04 Interfaces
SERVOSTAR 600
SubD15
17pol.round
colors for European cables only

Table of Contents

Other manuals for Kollmorgen SERVOSTAR 620

Related product manuals