EasyManua.ls Logo

Nokia RM-512 - Troubleshooting Diagram for GSM850 Transmitter

Nokia RM-512
178 pages
Print Icon
To Next Page IconTo Next Page
To Next Page IconTo Next Page
To Previous Page IconTo Previous Page
To Previous Page IconTo Previous Page
Loading...
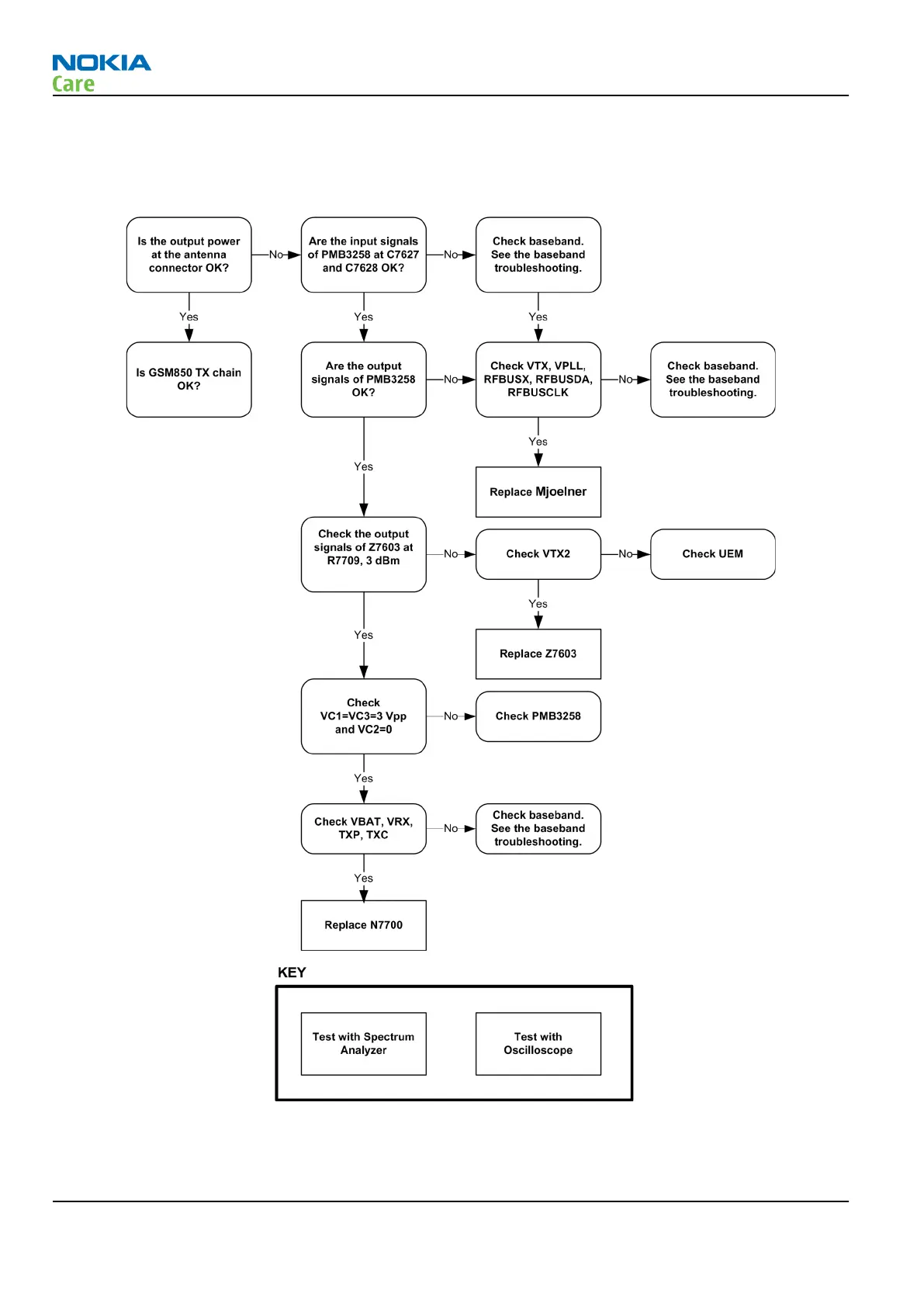
Troubleshooting diagram for GSM850 transmitter
Troubleshooting flow
Figure 70 GSM850 transmitter troubleshooting
RM-512; RM-513; RM-514; RM-515; RM-543
RF Troubleshooting Instructions
Page 4 –38 COMPANY CONFIDENTIAL Issue 2
Copyright © 2009 Nokia. All rights reserved.

Table of Contents

Related product manuals