EasyManua.ls Logo

Nokia RM-512 - GSM1800 TX Output Power; Troubleshooting Diagram for GSM1800 Transmitter

Nokia RM-512
178 pages
Print Icon
To Next Page IconTo Next Page
To Next Page IconTo Next Page
To Previous Page IconTo Previous Page
To Previous Page IconTo Previous Page
Loading...
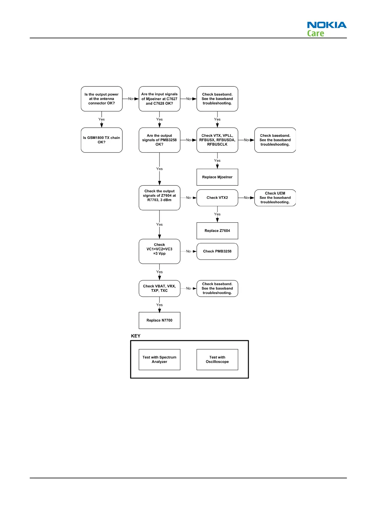
Troubleshooting diagram for GSM1800 transmitter
Troubleshooting flow
Figure 54 GSM1800 transmitter troubleshooting
GSM1800 TX output power
Measure the output power of the phone; it should be about 30.5dBm. Remember the cable loss is about
0.5dB.
RM-512; RM-513; RM-514; RM-515; RM-543
RF Troubleshooting Instructions
Issue 2 COMPANY CONFIDENTIAL Page 4 –25
Copyright © 2009 Nokia. All rights reserved.

Table of Contents

Related product manuals