EasyManua.ls Logo

Nokia RM-512 - Headset Microphone Fault

Nokia RM-512
178 pages
Print Icon
To Next Page IconTo Next Page
To Next Page IconTo Next Page
To Previous Page IconTo Previous Page
To Previous Page IconTo Previous Page
Loading...
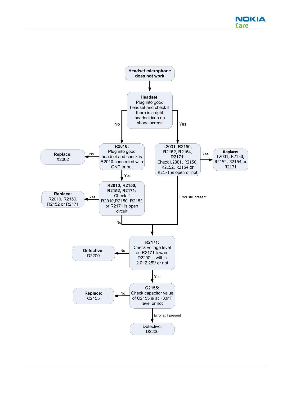
Headset microphone fault
Troubleshooting flow
Figure 32 Headset microphone fault flow chart
RM-512; RM-513; RM-514; RM-515; RM-543
Baseband Troubleshooting Instructions
Issue 2 COMPANY CONFIDENTIAL Page 3 –25
Copyright © 2009 Nokia. All rights reserved.

Table of Contents

Related product manuals