EasyManua.ls Logo

Nokia RM-512 - Troubleshooting Diagram for GSM900 Receiver

Nokia RM-512
178 pages
Print Icon
To Next Page IconTo Next Page
To Next Page IconTo Next Page
To Previous Page IconTo Previous Page
To Previous Page IconTo Previous Page
Loading...
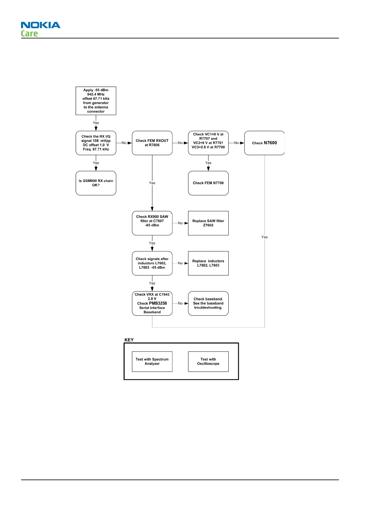
Troubleshooting diagram for GSM900 receiver
Troubleshooting flow
Figure 38 GSM900 receiver troubleshooting
Results
By measuring with an oscilloscope at RXIP or RXQP on a working GSM900 receiver this picture should be seen.
Signal amplitude peak-peak 108mV. DC offset 1.0V.
RM-512; RM-513; RM-514; RM-515; RM-543
RF Troubleshooting Instructions
Page 4 –12 COMPANY CONFIDENTIAL Issue 2
Copyright © 2009 Nokia. All rights reserved.

Table of Contents

Related product manuals